Operation CHARM: Car repair manuals for everyone.
Manuals through 2025 now available!

Our trusted friends have launched a new website named LEMON, which has newer manuals. It also contains all the CHARM manuals.

LEMON is the spiritual successor to CHARM, I recommend you try it!

Link: lemon-manuals.la or lemon-manuals.org.ua

(Some people have issue connecting. LEMON is investigating. For now, use Firefox or change your DNS server)

Or, hide this message: temporarily or permanently

Timing Chain: Service and Repair



Timing Chain and Sprocket Replacement

Special Tools
* J 8433-1 Puller Bar
* J 41478 Crankshaft Front Oil Seal Installer
* J 41558 Crankshaft Sprocket Remover
* J 41665 Crankshaft Balancer and Sprocket Installer
* J 41816-2 Crankshaft End Protector

Removal Procedure




1. Remove the oil pump. Refer to Oil Pump, Screen, and Crankshaft Oil Deflector Replacement (Service and Repair).

Notice: Do not turn the crankshaft assembly after the timing chain has been removed in order to prevent damage to the piston assemblies or the valves.

2. Rotate the crankshaft until the timing marks on the crankshaft and the camshaft sprockets are aligned.

Notice: Do not turn the crankshaft assembly after the timing chain has been removed in order to prevent damage to the piston assemblies or the valves.

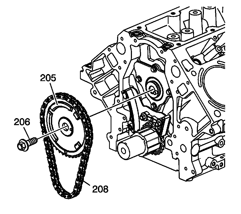
3. Remove and discard the camshaft sprocket bolt (206).
4. Remove the camshaft sprocket (205) and timing chain (208).




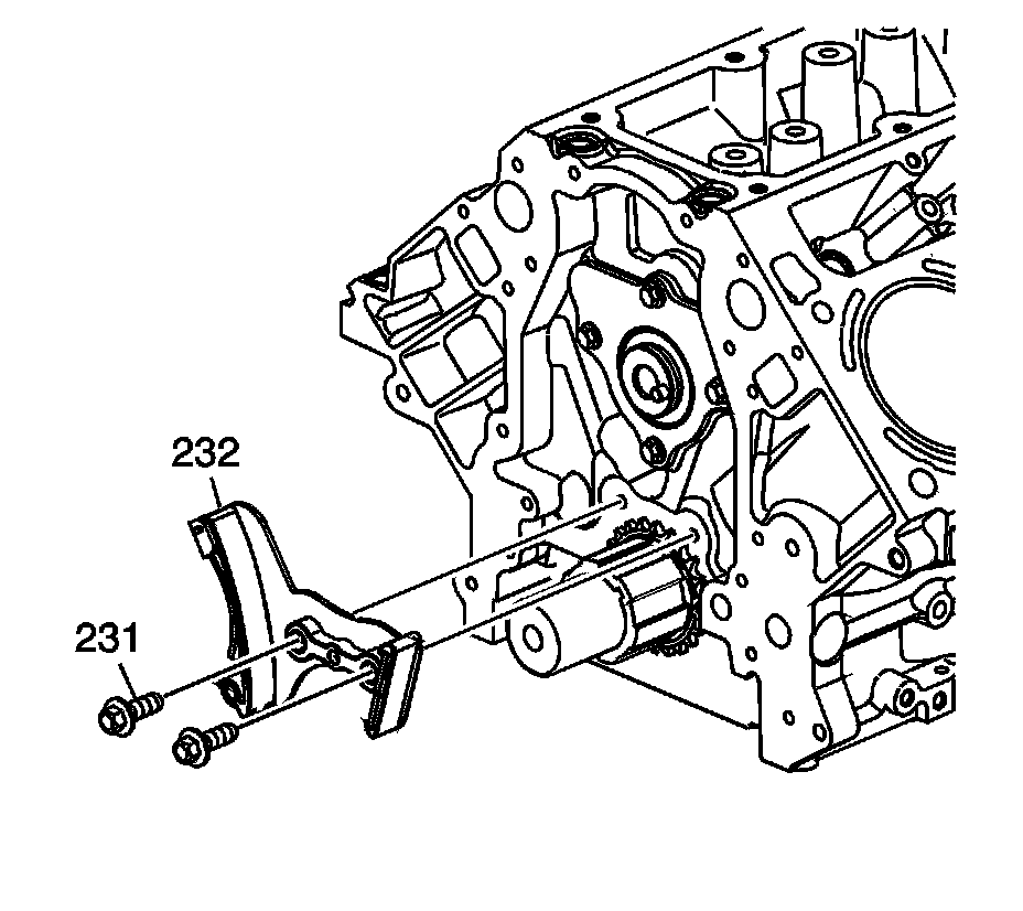
5. Remove the bolts (231) and timing chain tensioner (232).




6. Use the J 41816-2 (1), the J 41558 (2), bolts (3), and the J 8433 (4) in order to remove the crankshaft sprocket.




7. Remove the crankshaft sprocket (207).




8. Remove the crankshaft sprocket key, as required.

Installation Procedure




1. Install the key into the crankshaft keyway, if previously removed.




2. Tap the key (122) into the keyway until both ends of the key bottom onto the crankshaft.




3. Install the crankshaft sprocket (207) onto the front of the crankshaft. Align the crankshaft key with the crankshaft sprocket keyway.




4. Use the J 41478 (1) and the J 41665 (2) in order to install the crankshaft sprocket.
Install the sprocket onto the crankshaft until fully seated against the crankshaft flange.
5. Rotate the crankshaft sprocket until the alignment mark is in the 12 o'clock position.




6. Compress the timing chain tensioner guide and install the EN 46330.





Notice: Refer to Fastener Notice (Fastener Notice).

7. Install the timing chain tensioner (232) and bolts (231).

Tighten the timing chain tensioner bolts to 25 Nm (18 ft. lbs.).





Important:
* The sprocket teeth and timing chain must mesh.

* The camshaft and the crankshaft sprocket alignment marks MUST be aligned properly.


8. Install the camshaft sprocket (205), timing chain (208), and bolt (206).




9. Inspect the sprockets for proper alignment. The mark on the camshaft sprocket (1) should be located in the 6 o'clock position and the mark on the crankshaft sprocket (2) should be located in the 12 o'clock position.




10. Remove the EN 46330.

Important: Do not apply threadlock to the flex plate bolts at this time.


11. Temporarily install the automatic transmission flex plate or manual transmission flywheel and bolts. Refer to Engine Flywheel Installation (5.3L) (Engine Flywheel Installation (5.3L))Engine Flywheel Installation (6.0L) ().




12. Install the J 42386-A and bolts. Use 1 M10-1.5 x 120 mm bolt and 1 M10-1.5 x 45 mm bolt for proper tool operation.

Tighten the J 42386-A bolts to 50 Nm (37 ft. lbs.).




13. Tighten the camshaft sprocket bolt.

1. Tighten the camshaft sprocket bolt a first pass to 75 Nm (55 ft. lbs.).
2. Tighten the camshaft sprocket bolt a final pass an additional 50 degrees using the J 45059.

14. Remove the J 42386-A and bolts.
15. Remove the automatic transmission flex plate or manual transmission flywheel and bolts. Refer to Engine Flywheel Removal (Engine Flywheel Removal).
16. Install the oil pump. Refer to Oil Pump, Screen, and Crankshaft Oil Deflector Replacement (Service and Repair).