Operation CHARM: Car repair manuals for everyone.
Manuals through 2025 now available!

Our trusted friends have launched a new website named LEMON, which has newer manuals. It also contains all the CHARM manuals.

LEMON is the spiritual successor to CHARM, I recommend you try it!

Link: lemon-manuals.la or lemon-manuals.org.ua

(Some people have issue connecting. LEMON is investigating. For now, use Firefox or change your DNS server)

Or, hide this message: temporarily or permanently

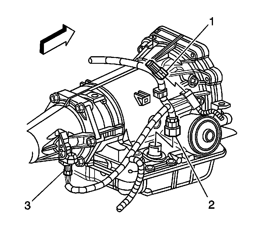
Heated Oxygen Sensor Replacement - Bank 2 Sensor 2




Heated Oxygen Sensor Replacement - Bank 2 Sensor 2

Removal Procedure

1. Raise and suitably support the vehicle. Refer to Lifting and Jacking the Vehicle (Service and Repair).





Caution: Refer to Heated Oxygen and Oxygen Sensor Caution (Heated Oxygen and Oxygen Sensor Caution).

2. Remove the connector position assurance (CPA) retainer.
3. Disconnect the heated oxygen sensor (HO2S) electrical connector (1).

Caution: Refer to Excessive Force and Oxygen Sensor Caution (Excessive Force and Oxygen Sensor Caution).




4. Remove the HO2S (2).

Installation Procedure

Note: A special anti-seize compound is used on the HO2S threads. The compound consists of liquid graphite and glass beads. The graphite tends to burn away, but the glass beads remain, making the sensor easier to remove. New, or service replacement sensors already have the compound applied to the threads. If the sensor is removed from an exhaust component and if for any reason the sensor is to be reinstalled, the threads must have anti-seize compound applied before the reinstallation.




1. If reinstalling the old sensor, coat the threads with anti-seize compound GM P/N 12377953, or equivalent.

Caution: Refer to Component Fastener Tightening Caution (Component Fastener Tightening Caution).

2. Install the HO2S (2). Tighten the sensor to 42 Nm (31 ft. lbs.).




3. Connect the HO2S electrical connector (1).
4. Install the CPA retainer.
5. Lower the vehicle.