Operation CHARM: Car repair manuals for everyone.
Manuals through 2025 now available!

Our trusted friends have launched a new website named LEMON, which has newer manuals. It also contains all the CHARM manuals.

LEMON is the spiritual successor to CHARM, I recommend you try it!

Link: lemon-manuals.la or lemon-manuals.org.ua

(Some people have issue connecting. LEMON is investigating. For now, use Firefox or change your DNS server)

Or, hide this message: temporarily or permanently

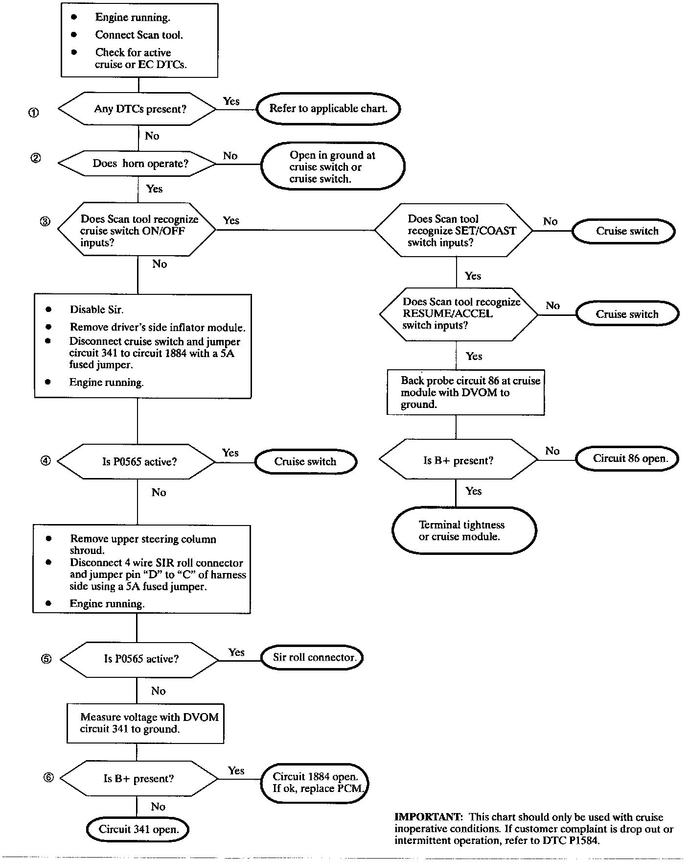
Symptom Related Diagnostic Procedures

Diagnostic Chart:




Wiring Diagram:






The cruise functions are not enabled until the PCM recognizes the correct voltage from the cruise control On/Off switch. The following flow chart verifies the integrity of the circuit and switch.

TEST DESCRIPTION
1. If any DTCs are present, diagnosis should begin with the specific DTC chart.
2. Verify ground circuit at cruise switch.
3. If PCM recognizes all switch inputs, circuit 1884 and switch are OK.
4. Verify cruise switch integrity.
5. Verify roll connector integrity.
6. Verify integrity of circuits 1884 and 341.

DIAGNOSTIC AIDS
^ If complaint is intermittent operation refer to DTC P1584.
^ Special test functions will allow Scan tool to operate the cruise rod from idle to 50% throttle angle. This will verify system operation.
^ If proper voltage level is not received from On/Off switch on circuit 1884, the system is never enabled.
^ On auto transaxle equipped vehicles, the PCM requires a brake switch transition to occur to allow cruise enable. A rolling restart with no brake transition could result in a cruise inoperative.