Operation CHARM: Car repair manuals for everyone.
Manuals through 2025 now available!

Our trusted friends have launched a new website named LEMON, which has newer manuals. It also contains all the CHARM manuals.

LEMON is the spiritual successor to CHARM, I recommend you try it!

Link: lemon-manuals.la or lemon-manuals.org.ua

(Some people have issue connecting. LEMON is investigating. For now, use Firefox or change your DNS server)

Or, hide this message: temporarily or permanently

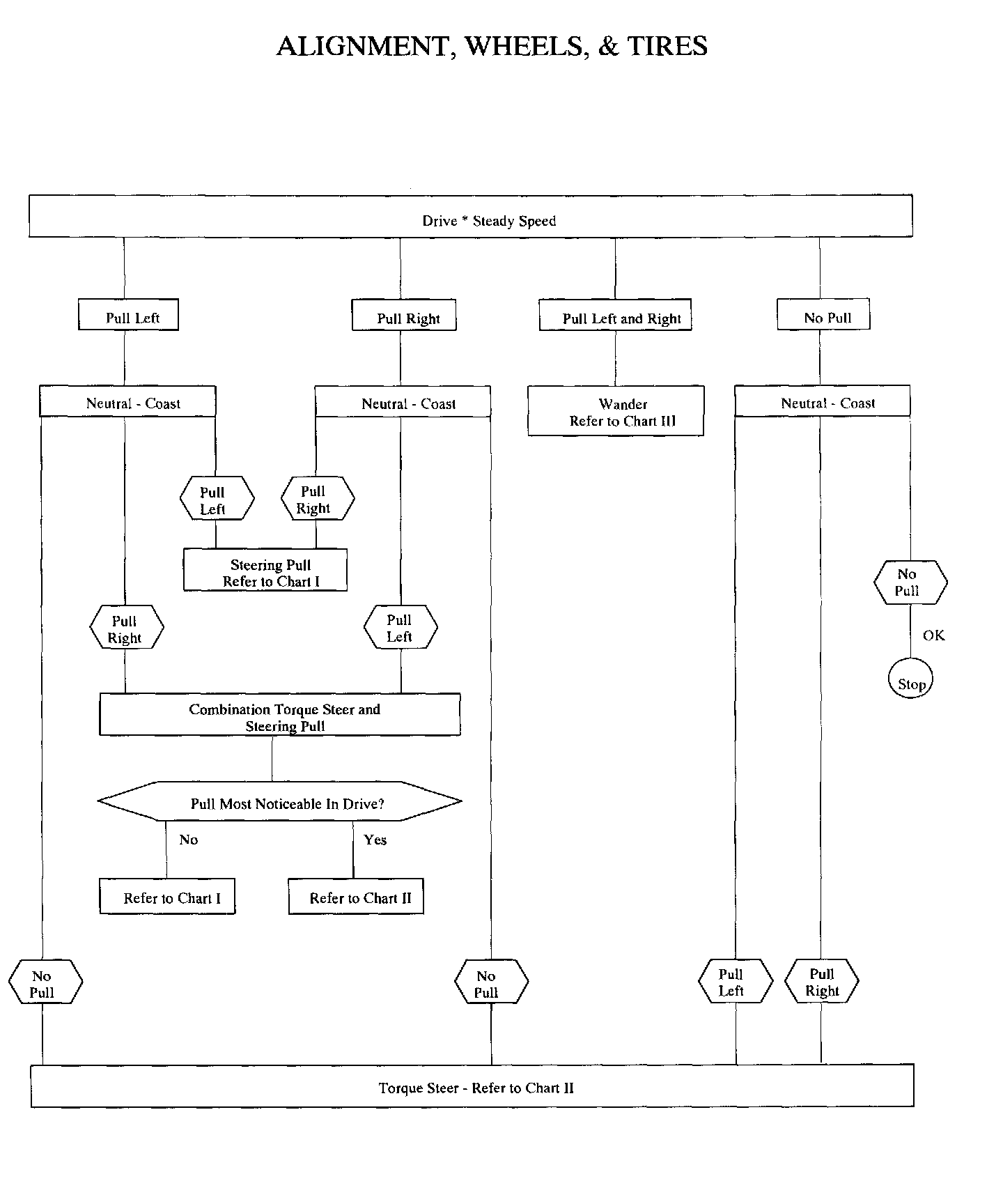
Road Test

ALIGNMENT, WHEELS & TIRES DIAGNOSIS





Road Test

Use the following flow chart to determine if a vehicle pull is most likely caused by steering pull or torque steer. Perform road test on a flat level road and with minimum wind conditions.

Drive - Steady Speed: 72 - 88 km/h (45 - 55 mph) in drive maintaining a steady speed

Neutral - Coast: 72 - 88 km/h (45 - 55 mph) in neutral Coasting