Operation CHARM: Car repair manuals for everyone.
Manuals through 2025 now available!

Our trusted friends have launched a new website named LEMON, which has newer manuals. It also contains all the CHARM manuals.

LEMON is the spiritual successor to CHARM, I recommend you try it!

Link: lemon-manuals.la or lemon-manuals.org.ua

(Some people have issue connecting. LEMON is investigating. For now, use Firefox or change your DNS server)

Or, hide this message: temporarily or permanently

Disassemble

Transfer Case Disassemble

- Tools Required
- J 44873 Pinion Flange Holder and Remover





1. Remove the ventilation valve (408), hose (407) and clamps (406).





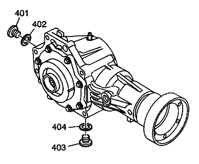
2. Remove the drain plug (403) and washer (404).
3. Remove the fill plug (401) and washer (402).





4. Remove the bolts (102) and cover (101).
5. Remove the seal (305) and O-ring (304).
6. Remove the locating pin (105).





7. Remove the input gear (214).
8. Remove the bearing (217) and 25 mm shim (216).
9. Mark or tag the shim (216) for assembly.





10. Secure the case in a vise with soft jaws.
11. Using a chisel, cut the locking tab on the locknut (210).






Notice: Refer to Fastener Notice in Cautions and Notices.

12. Install the J 44873 and bolts to the output yoke.
- Tighten the bolts to 48 Nm (35 ft. lbs.).
13. Loosen the locknut.
14. Remove the J 44873 and bolts.





15. Remove the nut (210), washer (209), sealing washer (303), O-ring (302), and output yoke (208). Note the washer (209) installed position.





16. Remove the output shaft (201) with bearing, collapsible spacer (204) and washers (215).
17. Remove the seal (301) and bearing (207).