Operation CHARM: Car repair manuals for everyone.
Manuals through 2025 now available!

Our trusted friends have launched a new website named LEMON, which has newer manuals. It also contains all the CHARM manuals.

LEMON is the spiritual successor to CHARM, I recommend you try it!

Link: lemon-manuals.la or lemon-manuals.org.ua

(Some people have issue connecting. LEMON is investigating. For now, use Firefox or change your DNS server)

Or, hide this message: temporarily or permanently

Shift Interlock Solenoid: Service and Repair



Automatic Transmission Shift Lock Actuator Replacement

Removal Procedure
1. Remove the steering column.
2. Remove the trim covers from the steering column.





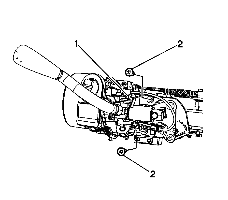
3. Remove the linear shift front bolts (2).





4. Loosen the liner shift rear bolt (1).
5. Rotate the linear shift assembly (2) down to access the shift lock actuator screws.





6. Disconnect the shift lock actuator electrical connector (1).
7. Remove the shift lock actuator screws (3).
8. Remove the shift lock actuator (2) from the linear shift assembly.

Installation Procedure





1. Install the shift lock actuator (2) to the linear shift assembly.

2. Notice:
Refer to Fastener Notice in Service Precautions.

Install the shift lock actuator screws (3).

Tighten the screws to 2 Nm (18 inch lbs.).

3. Connect the shift lock actuator electrical connector (1).





4. Rotate the linear shift assembly (2) up to align the linear shift assembly bolt holes.





5. Install the linear shift front bolts (2).

Tighten the bolts (1, 2) to 10 Nm (89 inch lbs.).

6. Install the steering column.
7. Install the trim covers to the steering column.