Operation CHARM: Car repair manuals for everyone.
Manuals through 2025 now available!

Our trusted friends have launched a new website named LEMON, which has newer manuals. It also contains all the CHARM manuals.

LEMON is the spiritual successor to CHARM, I recommend you try it!

Link: lemon-manuals.la or lemon-manuals.org.ua

(Some people have issue connecting. LEMON is investigating. For now, use Firefox or change your DNS server)

Or, hide this message: temporarily or permanently

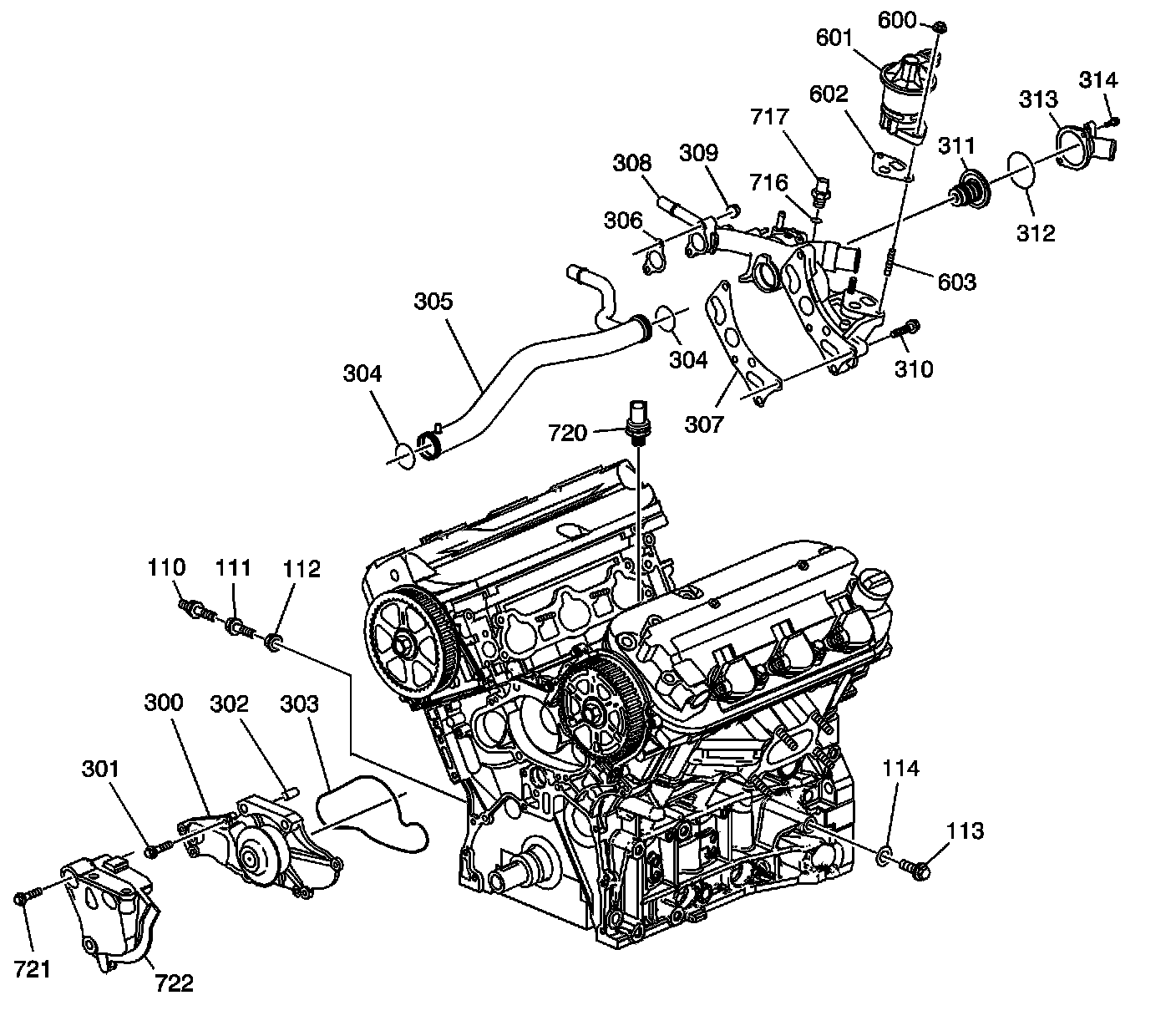
Cooling System/EGR

Cooling System/EGR





110 - Coolant Drain Plug
111 - Coolant Drain Fitting
112 - Washer
113 - Coolant Drain Plug
114 - Washer
300 - Water Pump
301 - Bolt
302 - Pin
303 - O-Ring
304 - O-Ring
304 - O-Ring
305 - Coolant Crossover Pipe
306 - Gasket
307 - Gasket
308 - Housing
309 - Nut
310 - Bolt
311 - Thermostat
312 - O-Ring
313 - Housing
314 - Bolt
600 - Nut
601 - Exhaust Gas Recirculation (EGR) Valve
602 - Gasket
603 - Stud
716 - O-Ring
717 - Coolant Temperature Sensor (CTS)
720 - Knock Sensor
721 - Bolt
722 - Mount - Front