Operation CHARM: Car repair manuals for everyone.
Manuals through 2025 now available!

Our trusted friends have launched a new website named LEMON, which has newer manuals. It also contains all the CHARM manuals.

LEMON is the spiritual successor to CHARM, I recommend you try it!

Link: lemon-manuals.la or lemon-manuals.org.ua

(Some people have issue connecting. LEMON is investigating. For now, use Firefox or change your DNS server)

Or, hide this message: temporarily or permanently

Control Valve Body Replacement



Control Valve Body Replacement

Removal Procedure

1. Remove the control valve body cover. Refer to Control Valve Body Cover Replacement (Control Valve Body Cover Replacement) .




2. Remove the fluid temperature sensor (32).
3. Disconnect the 5 solenoid wire connectors.




4. Remove the wiring harness assembly (78) wire from clamps.




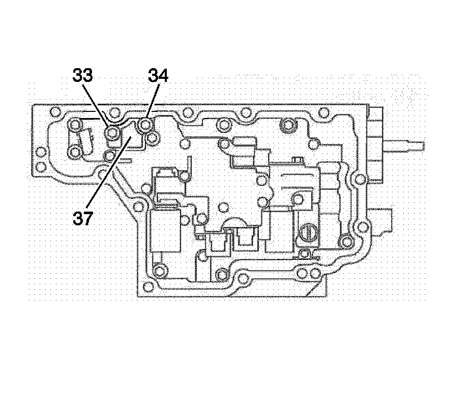
5. Remove the 2 bolts (33 and 34), the fluid passage cover (37) and fluid passage cover gasket (38).




6. Remove the 8 bolts (281-284).




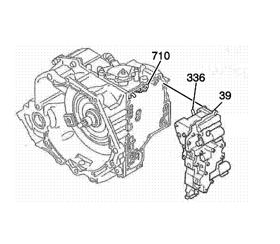
7. While holding the valve body assembly (39), disconnect the manual valve connecting rod (336) from the manual valve lever (710) and remove the valve body assembly.




8. Remove the 2 transmission case fluid passage seals (84) and discard.



Installation Procedure





1. Install the NEW 2 transmission case fluid passage seals.




2. While holding the transmission control valve body assembly (39), connect the manual valve link (336) to the manual shift shaft detent assembly (710) and install the transmission control valve body assembly (39).





Notice: Refer to Fastener Notice (Fastener Notice) .

3. Install the 8 control valve body bolts (281, 282, 283, 284).

Tighten the bolts to 7.8-11.8 N.m (69.03-104.44 lb in).





4. Install a NEW control valve body fluid passage cover gasket (38) and the control valve body fluid passage cover (37).
5. Install the 2 control valve body fluid passage bolts (33, 34).

Tighten the bolts to 7.8-11.8 N.m (69.03-104.44 lb in).





6. Clamp the wiring harness assembly (78).




7. Connect the 5 solenoid wire connectors.
8. Clamp the transmission fluid temperature sensor (32).
9. Install the control valve body cover. Refer to Control Valve Body Cover Replacement (Control Valve Body Cover Replacement) .