Operation CHARM: Car repair manuals for everyone.
Manuals through 2025 now available!

Our trusted friends have launched a new website named LEMON, which has newer manuals. It also contains all the CHARM manuals.

LEMON is the spiritual successor to CHARM, I recommend you try it!

Link: lemon-manuals.la or lemon-manuals.org.ua

(Some people have issue connecting. LEMON is investigating. For now, use Firefox or change your DNS server)

Or, hide this message: temporarily or permanently

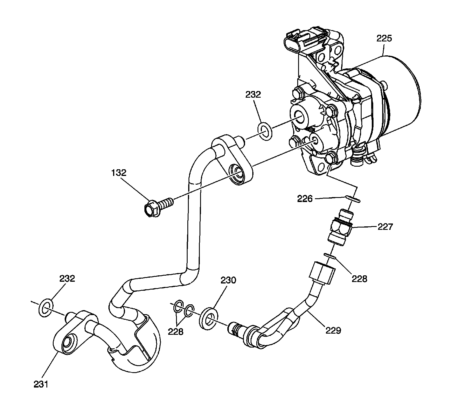
A/Trans Auxiliary Fluid Pump Assembly




Disassembled Views

A/Trans Auxiliary Fluid Pump Assembly - L4 Hybrid




132 - Bolt
225 - A/Trans Auxiliary Fluid Pump
226 - A/Trans Auxiliary Fluid Pump Check Valve Seal
227 - A/Trans Auxiliary Fluid Pump Check Valve
228 - A/Trans Auxiliary Fluid Pump Outlet Pipe Seal
229 - A/Trans Auxiliary Fluid Pump Outlet Pipe
230 - A/Trans Auxiliary Fluid Pump Outlet Pipe Spacer
231 - A/Trans Auxiliary Fluid Pump Inlet Pipe
232 - A/Trans Auxiliary Fluid Pump Inlet Pipe Seal