Operation CHARM: Car repair manuals for everyone.
Manuals through 2025 now available!

Our trusted friends have launched a new website named LEMON, which has newer manuals. It also contains all the CHARM manuals.

LEMON is the spiritual successor to CHARM, I recommend you try it!

Link: lemon-manuals.la or lemon-manuals.org.ua

(Some people have issue connecting. LEMON is investigating. For now, use Firefox or change your DNS server)

Or, hide this message: temporarily or permanently

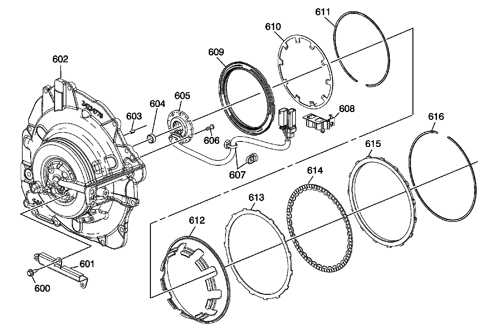
Case Cover Assembly




Disassembled Views

Case Cover Assembly




600 - A/Trans Control Wiring Harness Shield Bolt M6 x 16 mm Qty: 3 External
601 - A/Trans Control Wiring Harness Shield
602 - A/Trans Case Cover
603 - Drive Motor/Generator Position Sensor Pin
604 - Drive Motor/Generator Rotor Lube Seal Sleeve
605 - Drive Motor/Generator Position Sensor Stator Assembly
606 - Generator/Drive Motor Position Sensor Bolt M5 x 15 mm Qty: 3
607 - Wiring Harness Clip Qty: 2
608 - A/Trans Control Wiring Harness Connector Bracket
609 - 4th Clutch Piston Assembly
610 - 4th Clutch Spring
611 - 4th Clutch Spring Retaining Ring
612 - 4th Clutch Piston Apply Ring
613 - 4th Clutch Plate
614 - 4th Clutch Plate Assembly
615 - 4th Clutch Backing Plate
616 - 4th Clutch Backing Plate Retaining Ring