Operation CHARM: Car repair manuals for everyone.
Manuals through 2025 now available!

Our trusted friends have launched a new website named LEMON, which has newer manuals. It also contains all the CHARM manuals.

LEMON is the spiritual successor to CHARM, I recommend you try it!

Link: lemon-manuals.la or lemon-manuals.org.ua

(Some people have issue connecting. LEMON is investigating. For now, use Firefox or change your DNS server)

Or, hide this message: temporarily or permanently

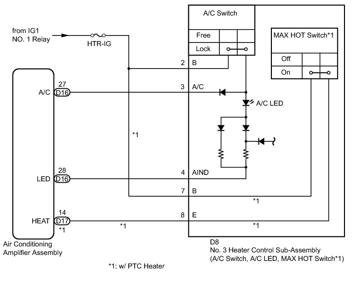
Heater Control Switch Circuit





HEATING / AIR CONDITIONING: AIR CONDITIONING SYSTEM: Heater Control Switch Circuit
- Heater Control Switch Circuit

DESCRIPTION

The No. 3 heater control is powered through the HTR-IG fuse. The No. 3 heater control transmits operational signals of each switch to the air conditioning amplifier.

WIRING DIAGRAM





INSPECTION PROCEDURE

NOTICE:
Inspect the fuses for circuits related to this system before performing the following inspection procedures.

PROCEDURE

1. INSPECT NO. 3 HEATER CONTROL SUB-ASSEMBLY

(a) Inspect the No. 3 heater control sub-assembly Testing and Inspection.

NG -- REPLACE NO. 3 HEATER CONTROL SUB-ASSEMBLY Disassembly
OK -- Continue to next step.

2. CHECK HARNESS AND CONNECTOR (NO. 3 HEATER CONTROL SUB-ASSEMBLY - IG1 NO. 1 RELAY)

(a) Disconnect the D8 No. 3 heater control sub-assembly connector.





(b) Measure the voltage according to the value(s) in the table below.

Standard Voltage:





*1: w/ PTC Heater

Text in Illustration





(c) Reconnect the No. 3 heater control sub-assembly connector.

NG -- REPAIR OR REPLACE HARNESS OR CONNECTOR
OK -- Continue to next step.

3. CHECK HARNESS AND CONNECTOR (NO. 3 HEATER CONTROL SUB-ASSEMBLY - AIR CONDITIONING AMPLIFIER ASSEMBLY)

(a) Disconnect the D8 No. 3 heater control sub-assembly connector.

(b) Disconnect the D16 and D17*1 air conditioning amplifier assembly connector.

(c) Measure the resistance according to the value(s) in the table below.

Standard Resistance:





*1: w/ PTC Heater

(d) Reconnect the air conditioning amplifier assembly connector.

(e) Reconnect the No. 3 heater control sub-assembly connector.

NG -- REPAIR OR REPLACE HARNESS OR CONNECTOR

OK -- PROCEED TO NEXT SUSPECTED AREA SHOWN IN PROBLEM SYMPTOMS TABLE Symptom Related Diagnostic Procedures