Operation CHARM: Car repair manuals for everyone.
Manuals through 2025 now available!

Our trusted friends have launched a new website named LEMON, which has newer manuals. It also contains all the CHARM manuals.

LEMON is the spiritual successor to CHARM, I recommend you try it!

Link: lemon-manuals.la or lemon-manuals.org.ua

(Some people have issue connecting. LEMON is investigating. For now, use Firefox or change your DNS server)

Or, hide this message: temporarily or permanently

Heater Control Switch Circuit





AIR CONDITIONING: AIR CONDITIONING SYSTEM: Heater Control Switch Circuit
- Heater Control Switch Circuit

DESCRIPTION

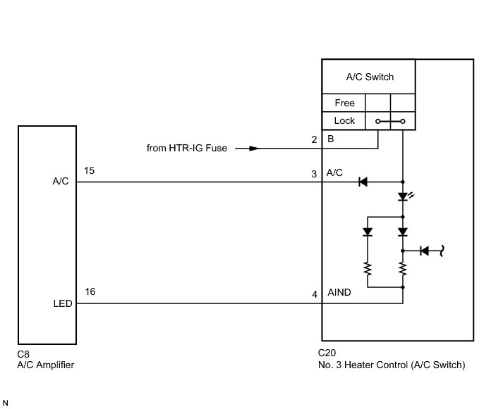
The No. 3 heater control is powered through the HTR-IG fuse. The No. 3 heater control transmits operational signals of each switch to the A/C amplifier.

WIRING DIAGRAM





INSPECTION PROCEDURE

PROCEDURE

1. INSPECT FUSE (HTR-IG)

(a) Remove the HTR-IG fuse from the main body ECU.

(b) Measure the resistance according to the value(s) in the table below.

Standard resistance:





NG -- REPLACE FUSE Locations
OK -- Continue to next step.

2. INSPECT NO. 3 HEATER CONTROL

(a) Measure the resistance.





(1) Remove the No. 3 heater control.

(2) Measure the resistance according to the value(s) in the table below.

Standard resistance:





(b) Check that the indicator light comes on.

(1) Connect the positive (+) lead from the battery to terminal 3 and negative (-) to terminal 4, and check that the indicator light comes on.

OK:

The indicator light comes on.

(c) Reinstall the No. 3 heater control.

NG -- REPLACE NO. 3 HEATER CONTROL Disassembly
OK -- Continue to next step.

3. CHECK HARNESS AND CONNECTOR (NO. 3 HEATER CONTROL - BATTERY)

(a) Disconnect the C20 No. 3 heater control connector.

(b) Measure the voltage according to the value(s) in the table below.





Standard voltage:





(c) Reconnect the No. 3 heater control connector.

NG -- REPAIR OR REPLACE HARNESS OR CONNECTOR
OK -- Continue to next step.

4. CHECK HARNESS AND CONNECTOR (NO. 3 HEATER CONTROL - A/C AMPLIFIER)

(a) Disconnect the C20 No. 3 heater control connector.

(b) Disconnect the C8 A/C amplifier connector.





(c) Measure the resistance according to the value(s) in the table below.

Standard resistance:





(d) Reconnect the No. 3 heater control connector.

(e) Reconnect the A/C amplifier connector.

NG -- REPAIR OR REPLACE HARNESS OR CONNECTOR

OK -- PROCEED TO NEXT CIRCUIT INSPECTION SHOWN IN PROBLEM SYMPTOMS TABLE Symptom Related Diagnostic Procedures