Operation CHARM: Car repair manuals for everyone.
Manuals through 2025 now available!

Our trusted friends have launched a new website named LEMON, which has newer manuals. It also contains all the CHARM manuals.

LEMON is the spiritual successor to CHARM, I recommend you try it!

Link: lemon-manuals.la or lemon-manuals.org.ua

(Some people have issue connecting. LEMON is investigating. For now, use Firefox or change your DNS server)

Or, hide this message: temporarily or permanently

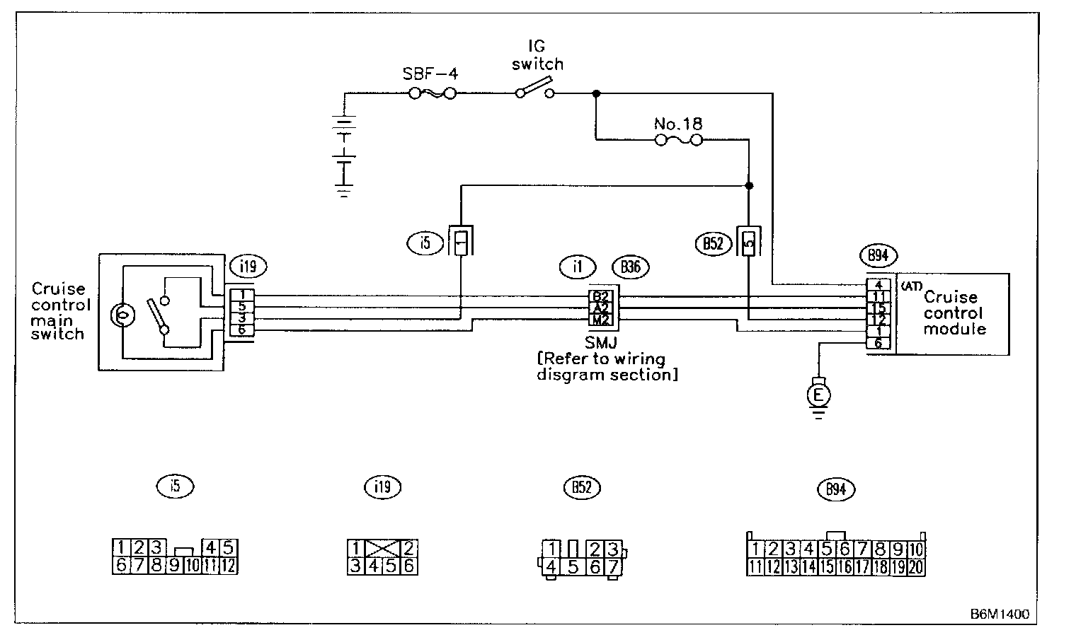
Check Cruise Control Main Switch

DIAGNOSIS:
Faulty cruise control main switch, or open harness.

Wiring Diagram:




WIRING DIAGRAM




7C1: CHECK FUSE.
Check fuse No.18.

CHECK: Is fuse No.18 blown?

YES: Replace fuse No.18. Go to step 7C2.

NO: Go to step 7C2.

7C2: CHECK POWER SUPPLY.
1. Turn ignition switch to ON.

Connector & Terminal - [(B52) No.5 (+) - Chassis Ground (-)]:




2. Measure voltage between fuse & relay box connector and chassis ground.

CHECK: Is voltage more than 10 V?

YES: Go to step 7C3.

NO: Replace fuse No.18. When fuse No.18 is blown again, repair shorted parts of circuit.

Connector & Terminal - [(i6) No.1 (+) - Chassis Ground (-)]:




7C3: CHECK POWER SUPPLY.
Measure voltage between fuse & relay box connector and chassis ground.

CHECK: Is voltage more than 10 V?

YES: Go to step 7C4.

NO: Replace fuse No. 18. When No. 18 is blown again, repair shorted parts of circuit.

7C4: CHECK CRUISE CONTROL MAIN SWITCH.
1. Turn ignition switch to OFF.
2. Remove cruise control main switch and disconnect connector.
3. Turn ignition switch to ON.

Connector & Terminal - [(i19) No.3 (+) - Chassis Ground (-)]:




4. Measure voltage between cruise control main switch connector and chassis ground.

CHECK: Is voltage more than 10 V?

YES: Go to step 7C5.

NO: Replace cruise control main switch.

Terminals [No.3 - No.5]:




7C5: CHECK CRUISE CONTROL MAIN SWITCH.
Measure resistance between cruise control main switch terminals.

CHECK: Is resistance less than 10 Ohms? (When switch is ON.)

YES: Go to step 7C6.

NO: Replace cruise control main switch.

Terminals [No.3 - No.5]:




7C6: CHECK CRUISE CONTROL MAIN SWITCH.
Measure resistance between cruise control main switch terminals.

CHECK: Is resistance less than 1 MOhms? (When switch is OFF)

YES: Go to step 7C7.

NO: Replace cruise control main switch.

7C7: CHECK HARNESS BETWEEN CRUISE CONTROL MAIN SWITCH CONNECTOR AND CHASSIS GROUND.
1. Connect connector.
2. Turn ignition switch to ON.
3. Turn cruise control main switch to ON.

Connector & Terminal - [(i19) No.3 (+) - Chassis Ground (-)]:




4. Measure voltage between terminal of cruise control main switch and chassis ground.

CHECK: Is voltage more than 10 V?

YES: Go to step 7C8.

NO: Repair or replace wiring harness.

Connector & Terminal - [(i19) No.5 (+) - Chassis Ground (-)]:




7C8: CHECK HARNESS BETWEEN CRUISE CONTROL MAIN SWITCH CONNECTOR AND CHASSIS GROUND.
Measure voltage between terminal of cruise control main switch chassis ground.

CHECK: Is voltage more than 10 V?

YES: Go to step 7C9.

NO: Repair or replace wiring harness.

Connector & Terminal - [(B94) No.15 (+) - Chassis Ground (-)]:




7C9: CHECK HARNESS BETWEEN CRUISE CONTROL MODULE CONNECTOR AND CHASSIS GROUND.
Measure voltage between terminal of cruise control module and chassis around.

CHECK: Is voltage more than 10 V?

YES: Replace cruise control module.

NO: Repair or replace wiring harness.

NOTE: Depress cruise control main switch with fingers while measuring voltage between (i19. No.5 and chassis ground.