Operation CHARM: Car repair manuals for everyone.
Manuals through 2025 now available!

Our trusted friends have launched a new website named LEMON, which has newer manuals. It also contains all the CHARM manuals.

LEMON is the spiritual successor to CHARM, I recommend you try it!

Link: lemon-manuals.la or lemon-manuals.org.ua

(Some people have issue connecting. LEMON is investigating. For now, use Firefox or change your DNS server)

Or, hide this message: temporarily or permanently

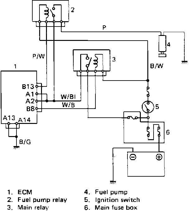
Main Relay (Computer/Fuel System): Testing and Inspection

Main And Fuel Pump Relay Circuit:




Main And Fuel Pump Relay Location:





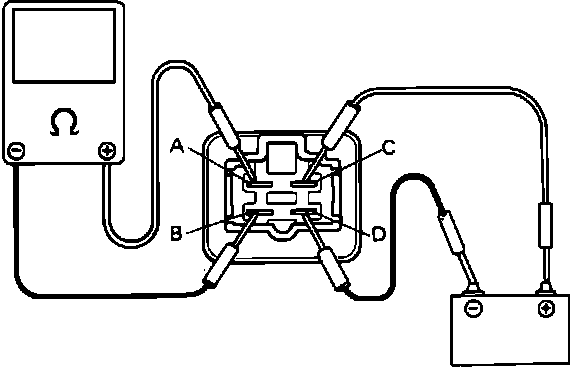
- Disconnect negative cable at battery.
- Remove main relay from ECM after disconnecting its connector.

Checking Relay Resistance:





- Check resistance between each two terminals.
TERMINALS RESISTANCE
A & B oo (infinity)
C & D 56-84 ohms
- If check results are as specified, proceed to next operation check. If not, replace.

Checking Relay Operation:





- Check that there is continuity between terminals "A" and "B" when battery is connected to terminals "C" and "D".
- If found defective, replace.