Manuals through 2025 now available!
Our trusted friends have launched a new website named LEMON, which has newer manuals. It also contains all the CHARM manuals.
LEMON is the spiritual successor to CHARM, I recommend you try it!
Link:
lemon-manuals.la or
lemon-manuals.org.ua
(Some people have issue connecting. LEMON is investigating. For now, use Firefox or change your DNS server)
Or, hide this message:
temporarily or
permanently
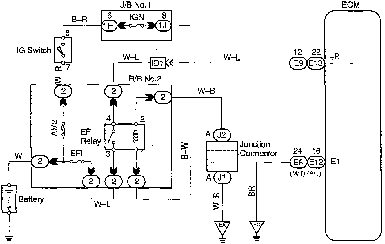
ECM Power Source Circuit
CIRCUIT DESCRIPTION When the ignition switch is turned ON, battery positive voltage is applied to the coil, closing the contacts of the EFI main relay (Marking: EFI) and supplying power to the terminal +B of the ECM.
WIRING DIAGRAM INSPECTION PROCEDURE