Operation CHARM: Car repair manuals for everyone.
Manuals through 2025 now available!

Our trusted friends have launched a new website named LEMON, which has newer manuals. It also contains all the CHARM manuals.

LEMON is the spiritual successor to CHARM, I recommend you try it!

Link: lemon-manuals.la or lemon-manuals.org.ua

(Some people have issue connecting. LEMON is investigating. For now, use Firefox or change your DNS server)

Or, hide this message: temporarily or permanently

DENSO Made

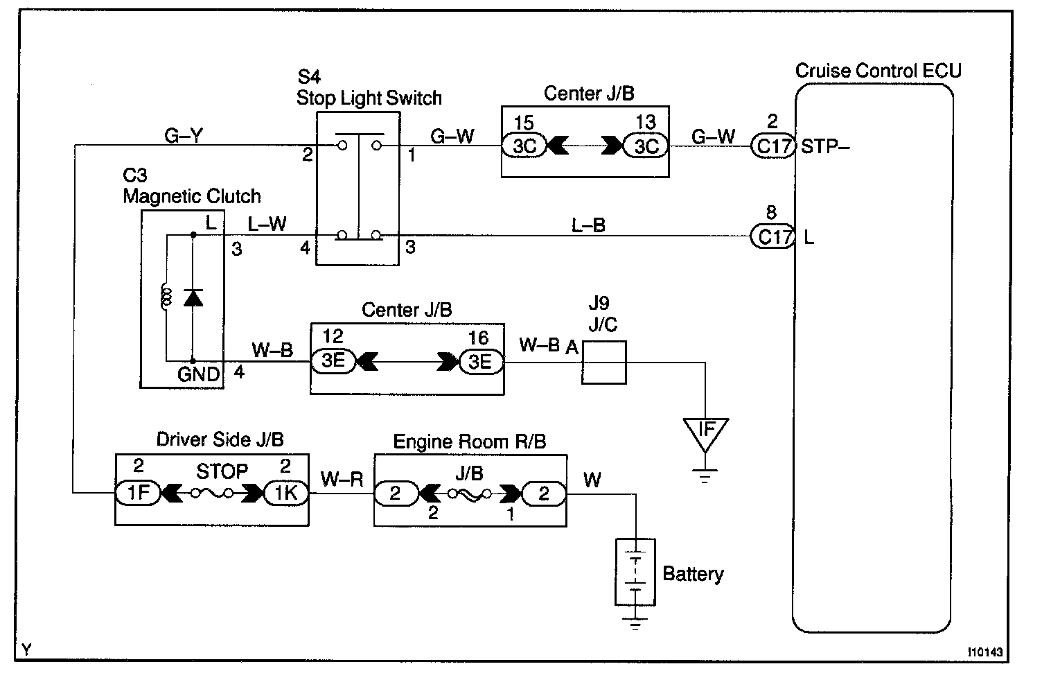
CIRCUIT DESCRIPTION
When the brake is on, battery positive voltage normally is applied through the STOP fuse and stop light switch to terminal STP- of the ECU, and the ECU turns the cruise control OFF.

A fail-safe function is provided so that cancel functions normally, even if there is a malfunction in the stop light signal circuit.

If the harness connected to terminal STP- has an open circuit, terminal STP- will have battery positive voltage and the cruise control will be turned OFF.

Also, when the brake is ON, the magnetic clutch is cut mechanically by the stop light switch, turning the cruise control OFF.

Wiring Diagram:






Steps 1 - 2:




Steps 3 - 4:




INSPECTION PROCEDURE