Operation CHARM: Car repair manuals for everyone.
Manuals through 2025 now available!

Our trusted friends have launched a new website named LEMON, which has newer manuals. It also contains all the CHARM manuals.

LEMON is the spiritual successor to CHARM, I recommend you try it!

Link: lemon-manuals.la or lemon-manuals.org.ua

(Some people have issue connecting. LEMON is investigating. For now, use Firefox or change your DNS server)

Or, hide this message: temporarily or permanently

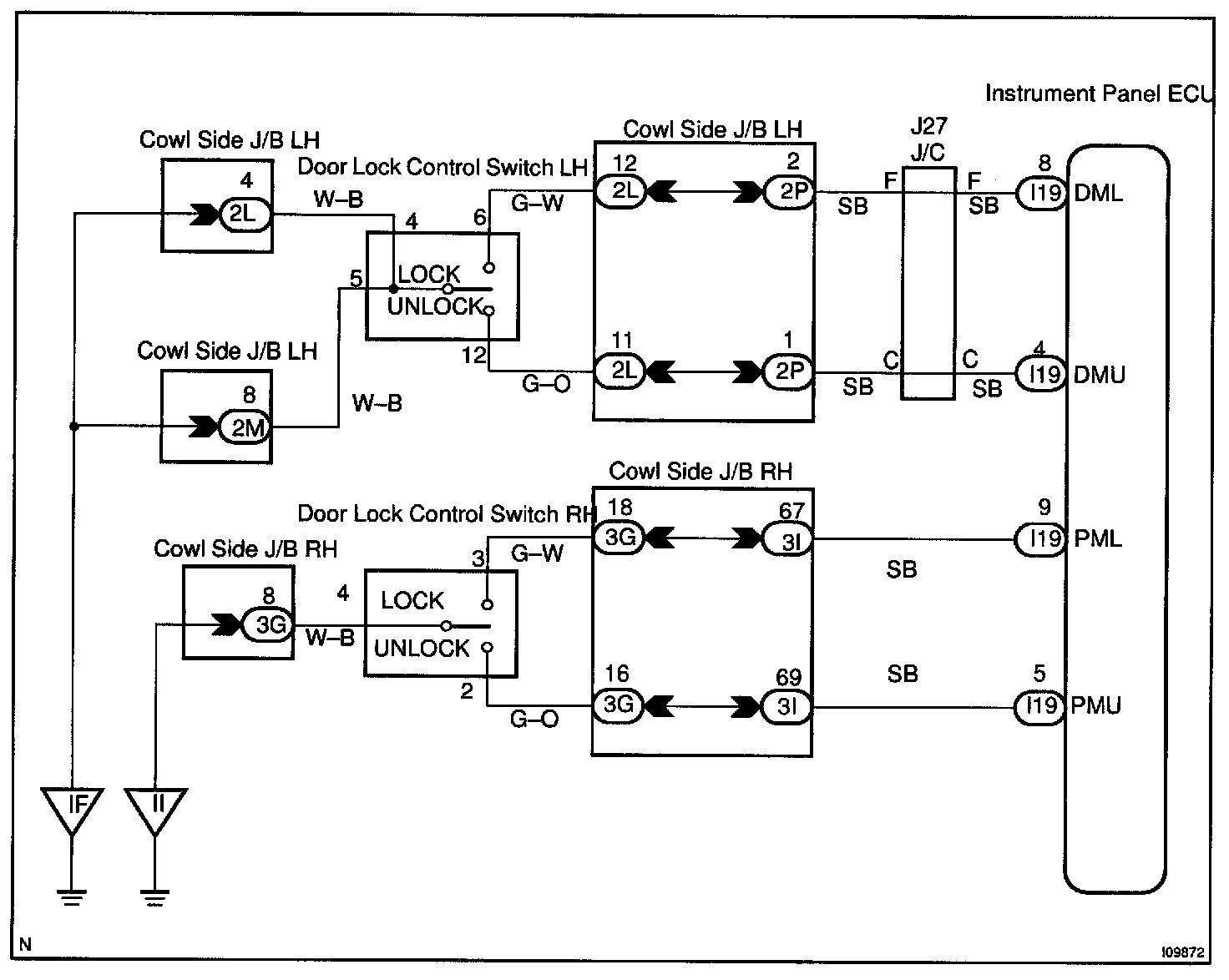
Door Lock Control Switch Circuit

CIRCUIT DESCRIPTION
When the door lock control switch is pushed to the lock side, Lock terminal of the switch is grounded, and when the switch is pushed to the unlock side, Unlock terminal is grounded (See wiring diagram).

Wiring Diagram:






Steps 1 - 3:




INSPECTION PROCEDURE