Operation CHARM: Car repair manuals for everyone.
Manuals through 2025 now available!

Our trusted friends have launched a new website named LEMON, which has newer manuals. It also contains all the CHARM manuals.

LEMON is the spiritual successor to CHARM, I recommend you try it!

Link: lemon-manuals.la or lemon-manuals.org.ua

(Some people have issue connecting. LEMON is investigating. For now, use Firefox or change your DNS server)

Or, hide this message: temporarily or permanently

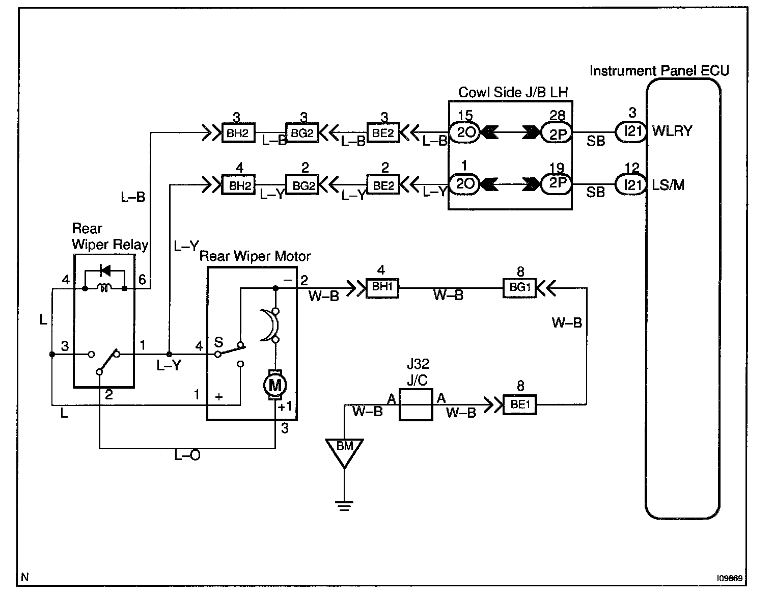
Rear Wiper Motor and Relay Circuit

CIRCUIT DESCRIPTION
Wiper motor is controlled by the Body ECU. Even CPU is in the failure, its circuit structure enables to operate the wiper with "High" mode.






Steps 1 - 3:




Steps 4 - 5:




INSPECTION PROCEDURE