Operation CHARM: Car repair manuals for everyone.
Manuals through 2025 now available!

Our trusted friends have launched a new website named LEMON, which has newer manuals. It also contains all the CHARM manuals.

LEMON is the spiritual successor to CHARM, I recommend you try it!

Link: lemon-manuals.la or lemon-manuals.org.ua

(Some people have issue connecting. LEMON is investigating. For now, use Firefox or change your DNS server)

Or, hide this message: temporarily or permanently

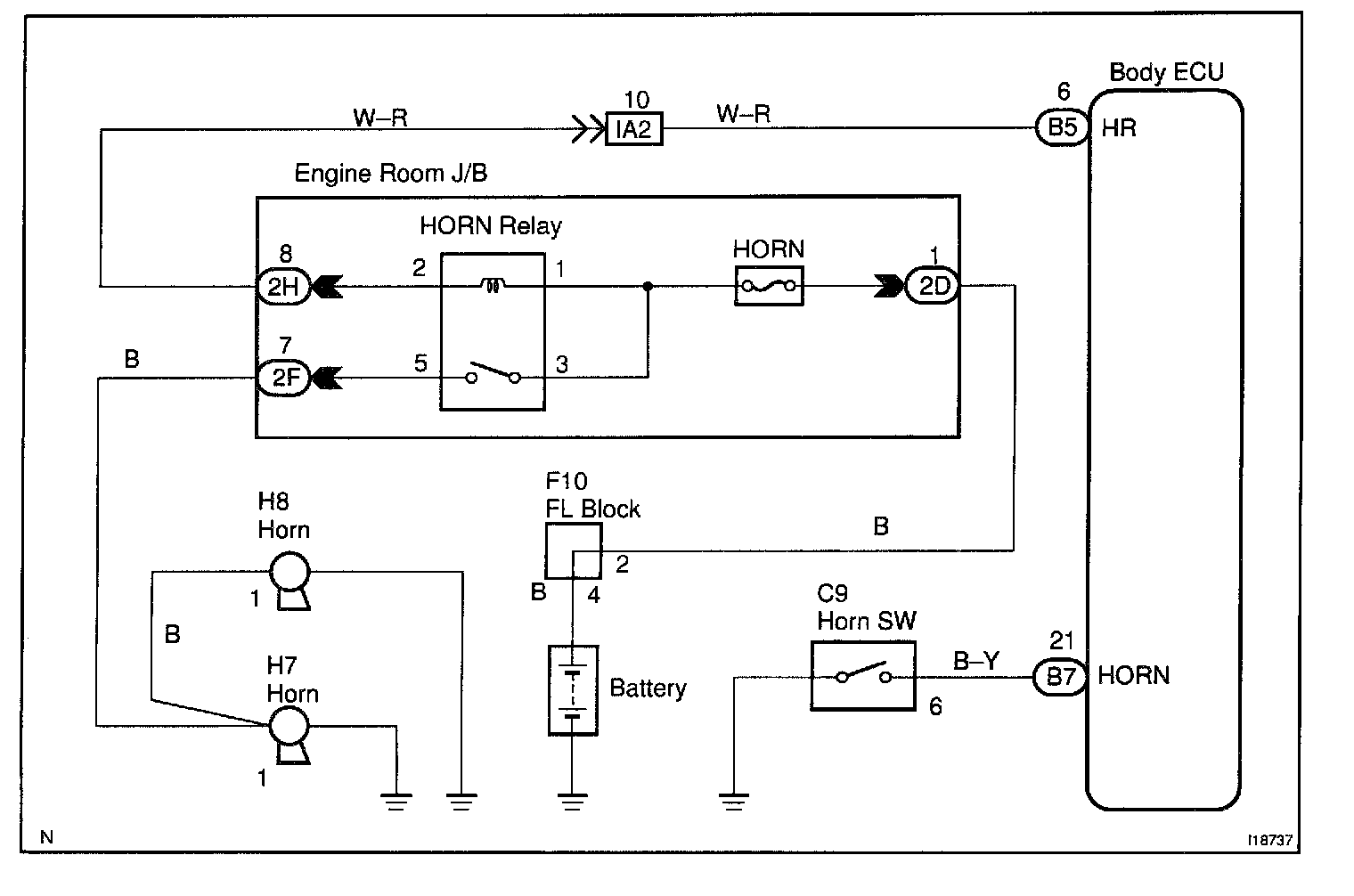
Horn Circuit

CIRCUIT DESCRIPTION
The horn is connected to the Body ECU and activated by the Body ECU during warning of the theft deterrent system and horn switch ON.

Wiring Diagram:






Steps 1 - 3:




INSPECTION PROCEDURE