Operation CHARM: Car repair manuals for everyone.
Manuals through 2025 now available!

Our trusted friends have launched a new website named LEMON, which has newer manuals. It also contains all the CHARM manuals.

LEMON is the spiritual successor to CHARM, I recommend you try it!

Link: lemon-manuals.la or lemon-manuals.org.ua

(Some people have issue connecting. LEMON is investigating. For now, use Firefox or change your DNS server)

Or, hide this message: temporarily or permanently

Component Tests and General Diagnostics

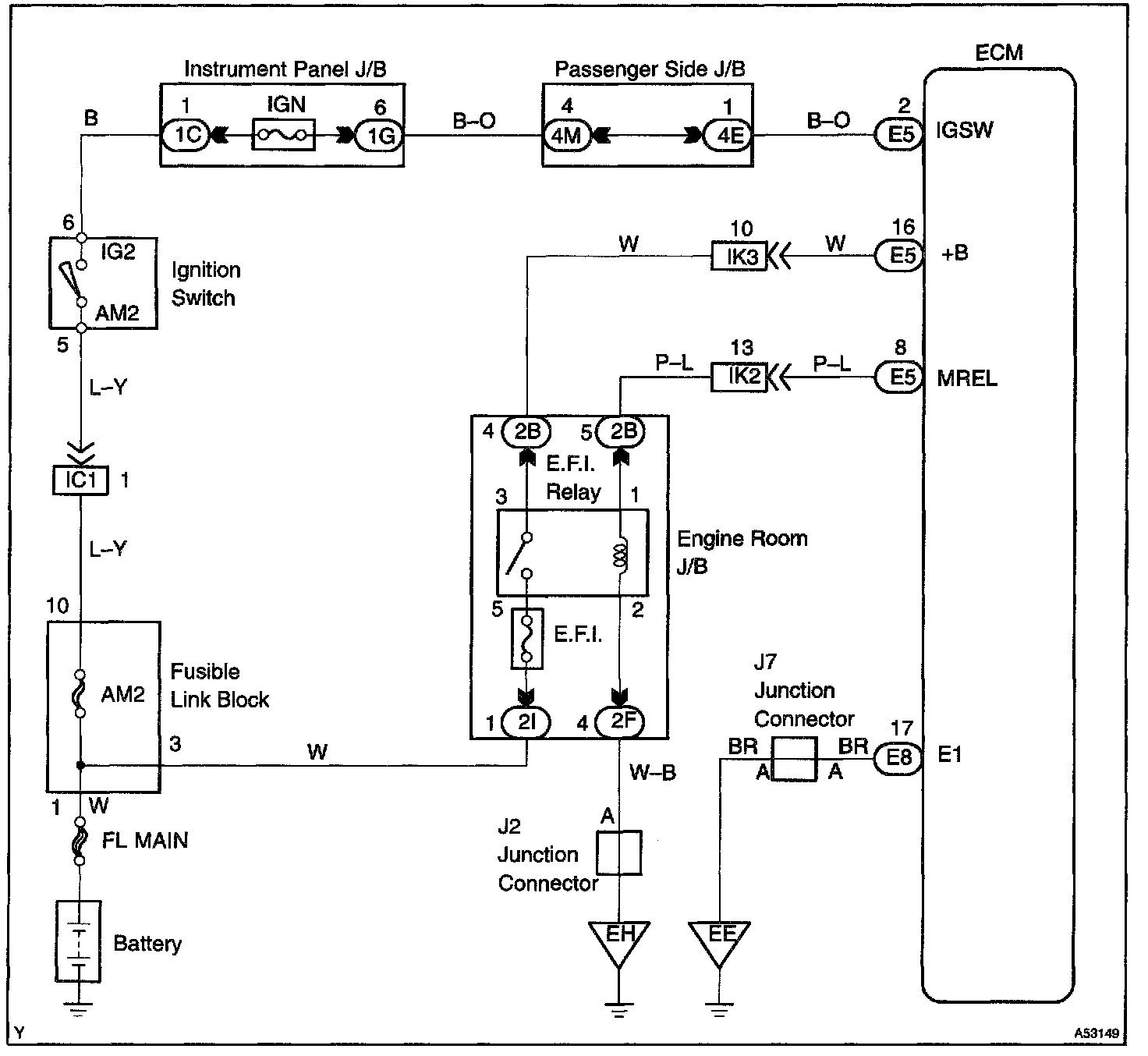
CIRCUIT DESCRIPTION
When the ignition switch is turned on, battery positive voltage is applied to IG2 Relay, terminal IGSW of the ECM and the EFI main relay control circuit in the ECM sends a signal to terminal MREL of the ECM by switching on the EFI main relay.
This signal causes current to flow to the coil, cutting off the contacts of the EFI main relay and supplying power to terminals +B of the ECM.
If the ignition switch is turned off, the ECM continues to switch on the EFI main relay for a maximum of 2 seconds for the initial setting of the IAC valve.


Wiring Diagram:






Step 1 - 3:




Step 4 - 6:




Step 7 - 9:




Step 10 - 11:




INSPECTION PROCEDURE