Operation CHARM: Car repair manuals for everyone.
Manuals through 2025 now available!

Our trusted friends have launched a new website named LEMON, which has newer manuals. It also contains all the CHARM manuals.

LEMON is the spiritual successor to CHARM, I recommend you try it!

Link: lemon-manuals.la or lemon-manuals.org.ua

(Some people have issue connecting. LEMON is investigating. For now, use Firefox or change your DNS server)

Or, hide this message: temporarily or permanently

EVAP System

EVAP INSPECTION PROCEDURE




Contents







Related DTCs of EVAP
If the EVAP system's DTCs are set, the malfunctioning area can be determined with the table.

Circuit Description







While the engine is running, if a predetermined condition (closed loop, etc.) is met, the purge VSV is opened by the ECM and stored fuel vapors in the canister are purged to the intake manifold. The ECM will change the duty cycle ratio of the purge VSV to control purge flow volume. Purge flow volume is also determined by the intake manifold pressure. Atmospheric pressure is allowed into the canister through the vent valve to ensure that purge flow is maintained when negative pressure (vacuum) is applied to the canister.
Two monitors are run to confirm proper EVAP system operation.

Key-off monitor
This monitor checks for EVAP system leaks and pump module malfunctions. The monitor starts 5 hours (±15 minutes) after the ignition switch is turned OFF. The 5 hours are required to allow enough time for the fuel to cool down. As a result, Fuel Tank Pressure (FTP) becomes stable and EVAP system monitor will be more accurate. Then, the electric vacuum pump creates negative pressure (vacuum) in the EVAP system and the pressure is measured. Finally, the ECM monitors for EVAP system leaks and pump module malfunctions based on EVAP pressure.

Purge flow monitor
















If EVAP system pressure change is less than 7.5 mmHg (1 kPa) when the engine is running and the purge VSV is turned ON (closed), the ECM determines that the purge flow is insufficient.

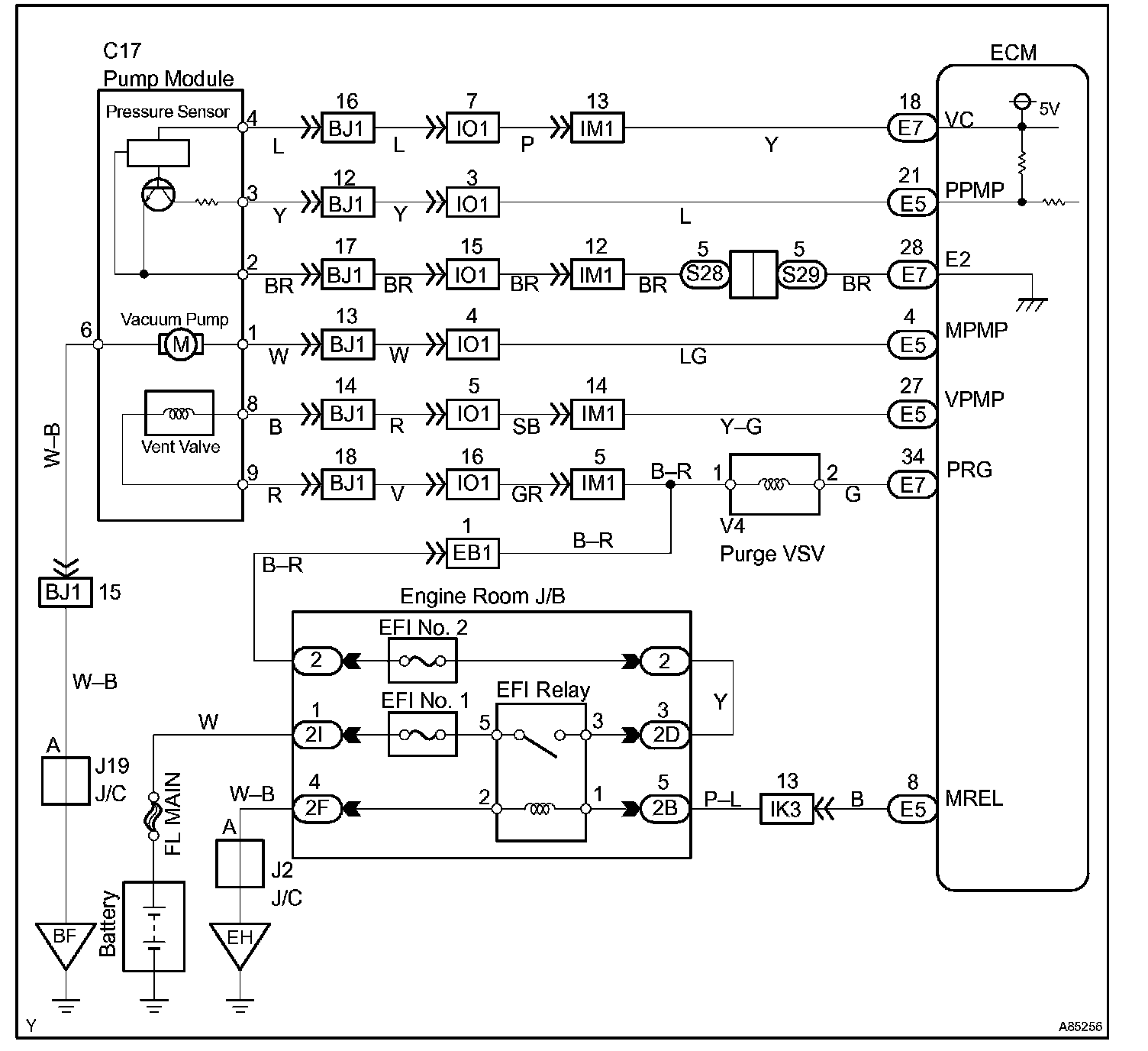
Wiring Diagram:






Step 1:




Step 2:




Step 3:




Step 4:




Step 5:




Step 6:




Step 7:




Step 8:




Step 9:




Step 10:




Step 11 - 12:




Step 13 - 14:




Step 15 - 16:




Step 17 - 18:




Step 19:




Step 20:




Step 21 - 22:




Step 23:




Step 24 - 27:




Step 28 - 29:




Step 30 - 35:




Step 36:




Inspection Procedure

NOTE:
- When a vehicle is brought into the workshop, leave it as is. Do not change the vehicle condition.
For example, do not tighten the fuel cap.
- Do not disassemble the pump module.

HINT: Using the hand-held tester's monitor result allows you to confirm the EVAP system condition.

Readiness Drive Pattern

After repair, perform a Readiness Drive Pattern and confirm the monitor status on the hand-held tester. If no DTC is displayed, the vehicle returns to normal. Using the hand-held tester's monitor status allows you to confirm if the system has been monitored or not. Perform a Readiness Drive Pattern and enter the following menus: DIAGNOSIS/ ENHANCED OBDII/ MONITOR STATUS on the hand-held tester. Pending DTCs can be displayed on the tester's screen.
A generic OBD II Scan tool can also display the monitor status.

1. KEY-OFF MONITOR CONFIRMATION
a. Connect the hand-held tester to the DLC3.
b. Confirm the following conditions are satisfied:
- The fuel level is less than 90%.
- The altitude is less than 8,000 ft. (2,400 m).
- The vehicle is stopped (the vehicle speed is less than 2 mph).
- The ECT is 4.4 to 35°C (40 to 95°F)
- The IAT is 4.4 to 35°C (40 to 95°F)

c. Perform the drive pattern:
1. Allow the engine to idle for 5 minutes or more.
2. Turn the ignition switch OFF and wait 6 hours.

d. Check the monitor status with the hand-held tester.
If INCMP is displayed, the monitor is incomplete. Turn the ignition switch OFF, confirm the preconditions and perform the drive pattern again.

2. PURGE FLOW MONITOR CONFIRMATION (P0441)

HINT: If no pending DTC is displayed after the KEY-OFF MONITOR CONFIRMATION, perform this confirmation.

a. Connect the hand-held tester to the DLC3.
b. Confirm that the following conditions are satisfied:
- The Engine Coolant Temperature (ECT) is more than 4.4°C (40°F).
- The Intake Air Temperature (IAT) is more than 4.4°C (40°F).

c. Perform the drive pattern:
1. Remove and reinstall the fuel cap to release the fuel tank pressure.
2. Warm the engine until the ECT reaches 75°C (167°F) or more.
3. Run the engine at 3,000 rpm once.
4. Allow the engine to idle and turn on the air conditioning (A/C) for 1 minute.

d. Check the monitor status with the hand-held tester.
If INCMP is displayed, the monitor is incomplete. Turn the ignition switch OFF, confirm the preconditions and perform the drive pattern again.

Monitor Result

Using the hand-held tester's monitor result allows you to confirm the EVAP system condition.

Connect the hand-held tester to the DLC3 and enter the following menus: DIAGNOSIS/ ENHANCED OBD II/ MONITOR INFO/ MONITOR RESULT/ EVAP MONITOR.
- If INCMP (monitor incomplete) is displayed on the EVAP MONITOR, confirm the monitor result again after performing Readiness Drive Pattern.
- If PASS (system OK) is displayed on the EVAP MONITOR, the EVAP system is normal.
- If FAIL (system malfunction) is displayed on the EVAP MONITOR, select the monitor item and press ENTER. Read the VAL (TEST VALUE) in the monitor items. If the VAL is negative, the monitor item malfunctions. If the VAL is positive, the monitor item is normal.

TEST ID: $02

P043E - P2422:







Pressure A: 0.02 inch leak pressure
Pressure B: EVAP pressure change for 10 seconds when the vent valve is turned OFF (vent) during vacuum pump is operated.
Pressure C: Saturated EVAP pressure at the leak check.
Pressure D: EVAP pressure change for 10 seconds when the vacuum pump is stopped after the leak check.
Pressure E: EVAP pressure change for 10 seconds when the purge VSV is opened after the leak check.