Operation CHARM: Car repair manuals for everyone.
Manuals through 2025 now available!

Our trusted friends have launched a new website named LEMON, which has newer manuals. It also contains all the CHARM manuals.

LEMON is the spiritual successor to CHARM, I recommend you try it!

Link: lemon-manuals.la or lemon-manuals.org.ua

(Some people have issue connecting. LEMON is investigating. For now, use Firefox or change your DNS server)

Or, hide this message: temporarily or permanently

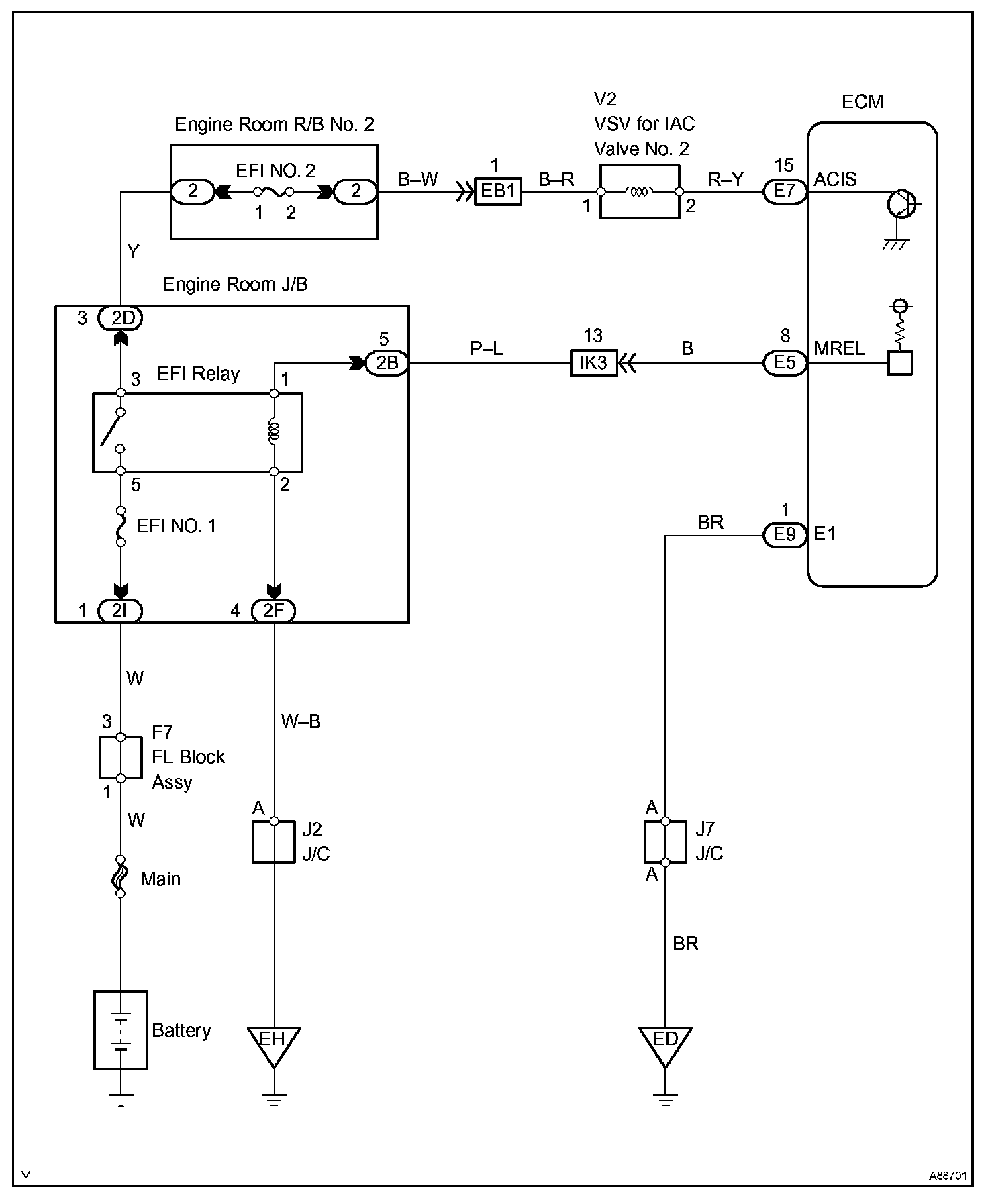
ACIS Control Circuit

ACIS CONTROL CIRCUIT

CIRCUIT DESCRIPTION




The ECM opens and closes the Intake Air Control (IAC) valve No. 2 in response to engine speed (RPM/NE). This system improves intake manifold tuning for better efficiency at low and high engine rpm. When the engine speed is 4,000 rpm or less and the throttle valve opening angle is 30° or more, the ECM turns the VSV ON to operate the IAC valve.

HINT: ACIS stands for "Acoustic Control Induction System".

Wiring Diagram:






INSPECTION PROCEDURE

Step 1 - 2:




Step 3:




Step 4 - 5:




Hand-held tester

Step 1:




Step 2:




Step 3:




Step 4 - 5:




OBD II scan tool (excluding hand-held tester)