Operation CHARM: Car repair manuals for everyone.
Manuals through 2025 now available!

Our trusted friends have launched a new website named LEMON, which has newer manuals. It also contains all the CHARM manuals.

LEMON is the spiritual successor to CHARM, I recommend you try it!

Link: lemon-manuals.la or lemon-manuals.org.ua

(Some people have issue connecting. LEMON is investigating. For now, use Firefox or change your DNS server)

Or, hide this message: temporarily or permanently

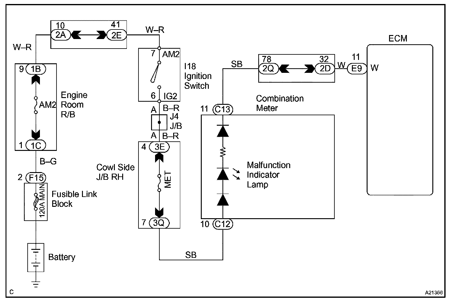
Malfunction Indicator Lamp: Testing and Inspection

CIRCUIT DESCRIPTION

If the ECM detects a trouble, the MIL lights up. At this time, the ECM records a DTC in the memory.

Wiring Diagram:









Step 1 - 2:




Step 3 - 4:




INSPECTION PROCEDURE

HINT: Troubleshoot each trouble symptom in accordance with the chart.