Component Tests and General Diagnostics
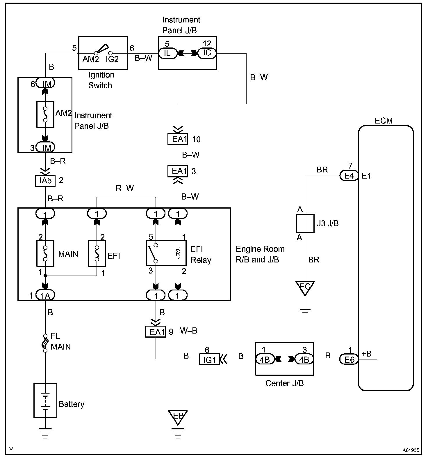
CIRCUIT DESCRIPTIONWhen the ignition switch is turned ON, battery positive voltage is applied to the coil which closes the contacts of the EFI relay (Marked: EFI) and supplies power to terminal +B of the ECM.
This signal causes current to flow to the coil, closing the contacts of the EFI relay and supplying power to terminal +B of the ECM.
If the ignition switch is turned off, the ECM continues to switch on the EFI relay for a maximum of 2 seconds for the initial setting of the ISC valve.
Wiring Diagram:
Step 1 - 3:
Step 4 - 5:
Step 6:
INSPECTION PROCEDURE