Operation CHARM: Car repair manuals for everyone.
Manuals through 2025 now available!

Our trusted friends have launched a new website named LEMON, which has newer manuals. It also contains all the CHARM manuals.

LEMON is the spiritual successor to CHARM, I recommend you try it!

Link: lemon-manuals.la or lemon-manuals.org.ua

(Some people have issue connecting. LEMON is investigating. For now, use Firefox or change your DNS server)

Or, hide this message: temporarily or permanently

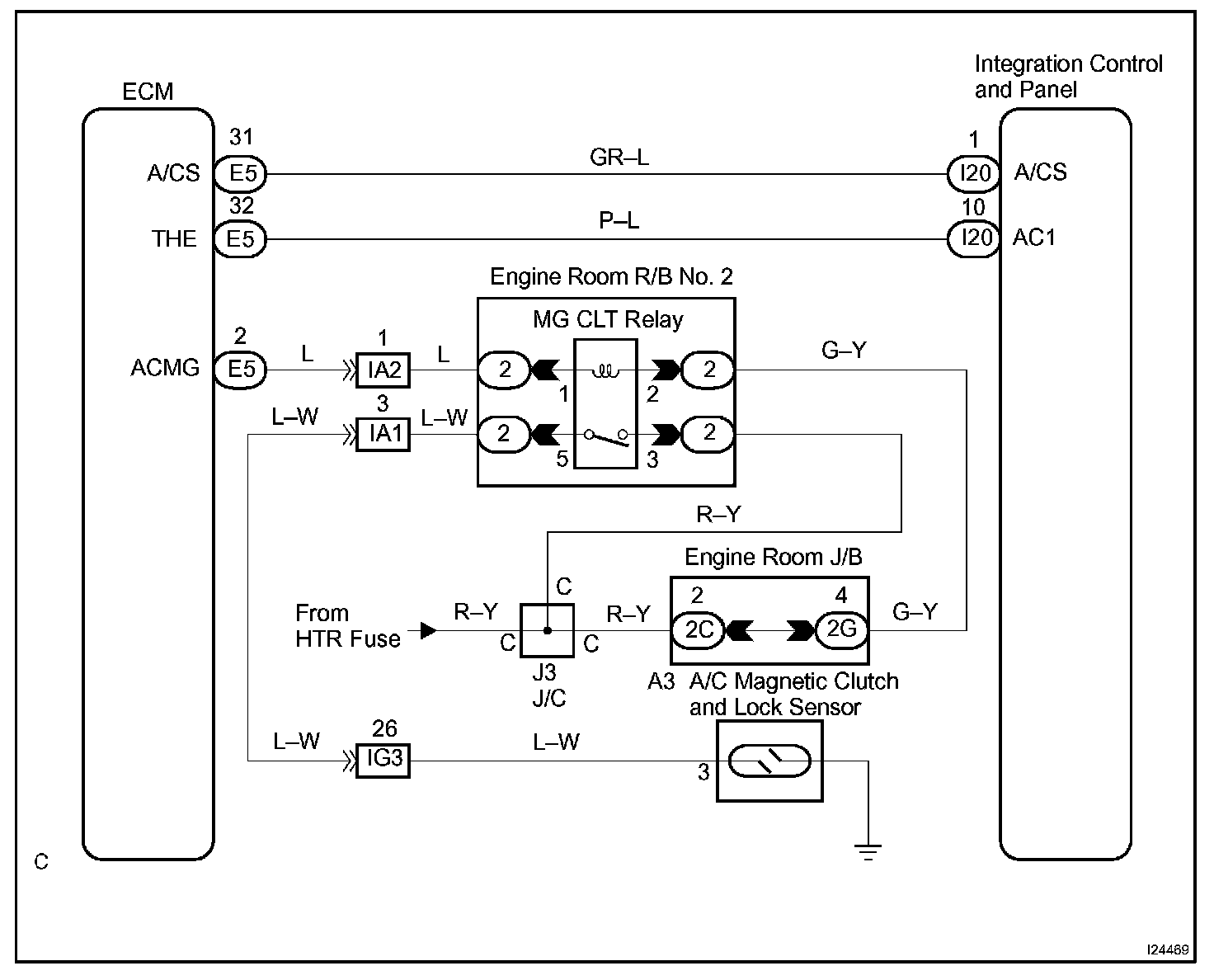
Compressor Circuit

CIRCUIT DESCRIPTION

The integration control and panel outputs the magnetic clutch ON signal from terminal AC1 to the ECM. When the ECM receives this signal, it sends a signal from terminal ACMG and switches the A/C magnetic clutch relay ON, thus turning on the A/C magnetic clutch.

Wiring Diagram:






Step 1 - 2:




Step 3 - 4:




Step 5 - 6:




INSPECTION PROCEDURE