Operation CHARM: Car repair manuals for everyone.
Manuals through 2025 now available!

Our trusted friends have launched a new website named LEMON, which has newer manuals. It also contains all the CHARM manuals.

LEMON is the spiritual successor to CHARM, I recommend you try it!

Link: lemon-manuals.la or lemon-manuals.org.ua

(Some people have issue connecting. LEMON is investigating. For now, use Firefox or change your DNS server)

Or, hide this message: temporarily or permanently

Power Window Control System (Convertible)

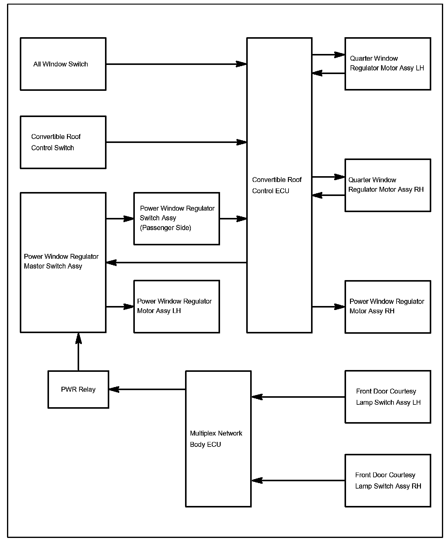
System Diagram:




SYSTEM DIAGRAM

SYSTEM DESCRIPTION

1. POWER WINDOW CONTROL SYSTEM DESCRIPTION
a. The power window control system controls the power windows' UP/DOWN function using regulator motors. The main controls of this system are: the power window regulator master switch, which is built into the driver side door, and the power window regulator switch, which is built into the passenger side door. Pressing the regulator switch or either of the 2 switches on the master switch transmits an UP/ DOWN signal to the corresponding power window regulator motor.




b. The power window control system has the following functions:

2. ALL WINDOW CONTROL SYSTEM DESCRIPTION
a. Open operation of front door windows and quarter windows:
When the all window open switch is turned ON, the convertible roof control ECU turns ON the open output signal of the LH/RH quarter window motors, and then turns ON the open output signal of the LH/RH front door window motors. However, the input of the all window switch will be ignored if the convertible roof control switch is being pressed because convertible roof control switch inputs take precedence over inputs of the all window switch.

b. Close operation of front door windows and quarter windows:
When the all window close switch is turned ON, the convertible roof control ECU turns ON the close output signal of the LH/RH quarter window motors. Also, the open output signal of the LH/RH front door window motors is turned ON for 0.8 seconds. Then, after the quarter windows are fully closed, the close output signal of the LH/RH front door window motors is turned ON. However, the input of the all window switch will be ignored if the convertible roof control switch is being pressed because convertible roof control switch inputs take precedence over inputs of the all window switch.

3. CONVERTIBLE ROOF CONTROL SYSTEM DESCRIPTION
a. Open operation of front door windows and quarter windows:
When the convertible roof control switch is turned ON, the convertible roof control ECU turns ON the open output signal of the LH/RH quarter window motors, and then turns ON the open output signal of the LH/RH front door window motors. If the convertible roof control switch is turned OFF at this time, all outputs will stop.

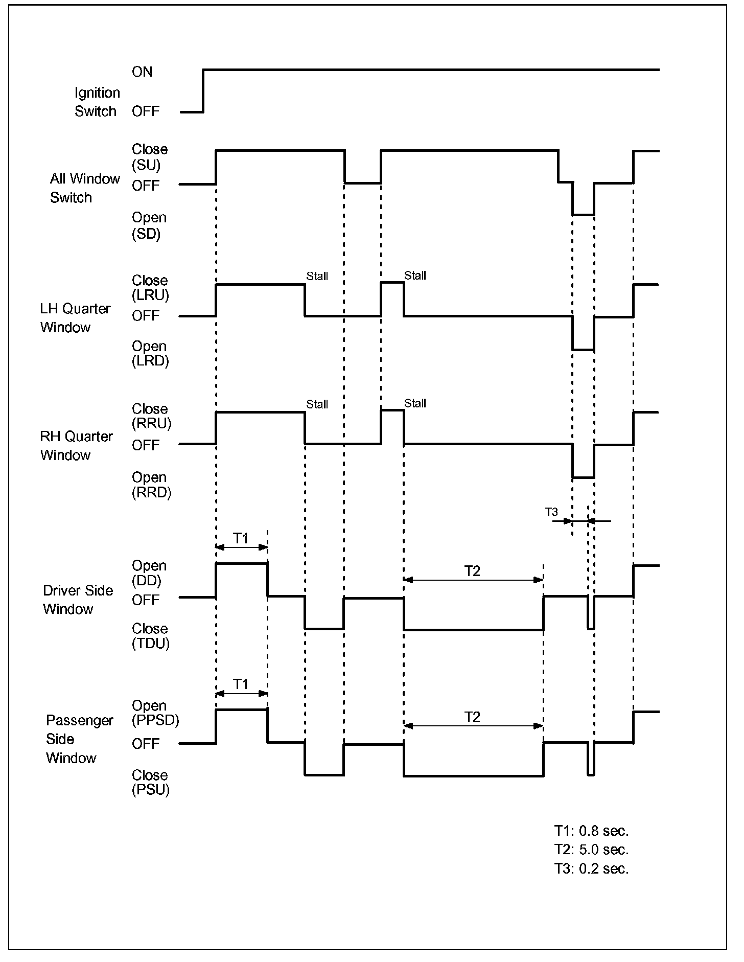
4. OPERATION OF ALL WINDOW OPENING CONTROL SYSTEM
a. Turn the ignition switch ON.
b. When the all window open switch (SD) is ON, the quarter window motor LH/RH open signal (LRD, RRD) outputs are turned ON. 0.2 seconds after the all window open switch (SD) is ON, the front window motor LH/RH open signal (DD, PPSD) outputs are turned ON.
c. After the LH and RH quarter window motors stall, their open signal (LRD, RRD) outputs are turned OFF (motor stall detection time: approximately 0.5 seconds).
d. After the front window motor open signal (DD, PPSD) outputs are ON for 5 seconds, it turns OFF.
e. When the convertible control switch (TPU, TPD) is ON, all window switch inputs are ignored (protection timer for relay reverse: approximately 0.1 seconds).




All Window Opening Control System Timing Chart

5. OPERATION OF ALL WINDOW CLOSING CONTROL SYSTEM
a. Turn the ignition switch ON.
b. When the all window close switch (SU) is ON, the quarter window motor LH/RH close signal (LRD, RRD) outputs and front window motor LH/RH open signal (DD, PPSD) outputs are turned ON. If the all window close switch is operated again, the front window motor close outputs (DD, PPSD) are not turned ON.
c. After the front window motor open signal (DD, PPSD) outputs are ON for 0.8 seconds, it turns OFF.
d. After the LH and RH quarter window motors stall, their close signal (LRD, RRD) outputs are turned OFF (motor stall detection time: approximately 0.5 seconds).
e. After the front window motor close signal (TDU, PMU) outputs are ON for 5.0 seconds, it turns OFF.
f. When the convertible control switch (TPU, TPD) is ON, all window switch inputs are ignored (protection timer for relay reverse: approximately 0.1 seconds).




All Window Closing Control System Timing Chart