Manuals through 2025 now available!
Our trusted friends have launched a new website named LEMON, which has newer manuals. It also contains all the CHARM manuals.
LEMON is the spiritual successor to CHARM, I recommend you try it!
Link:
lemon-manuals.la or
lemon-manuals.org.ua
(Some people have issue connecting. LEMON is investigating. For now, use Firefox or change your DNS server)
Or, hide this message:
temporarily or
permanently
Component Tests and General Diagnostics
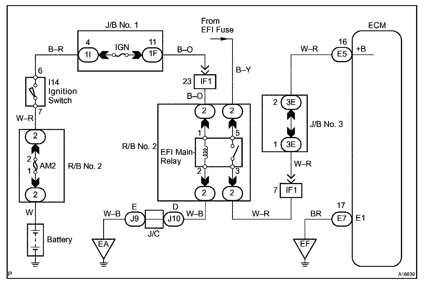
ECM Power Source CircuitCIRCUIT DESCRIPTIONWhen the ignition switch is turned to ON, positive battery voltage is applied to the coil, closing the contacts of the EFI main relay (Marked: EFI) and supplying power to terminal +B of the ECM.
Wiring Diagram:
Step 1 - 3:
Step 4 - 6:
Step 7:
INSPECTION PROCEDURE