Operation CHARM: Car repair manuals for everyone.
Manuals through 2025 now available!

Our trusted friends have launched a new website named LEMON, which has newer manuals. It also contains all the CHARM manuals.

LEMON is the spiritual successor to CHARM, I recommend you try it!

Link: lemon-manuals.la or lemon-manuals.org.ua

(Some people have issue connecting. LEMON is investigating. For now, use Firefox or change your DNS server)

Or, hide this message: temporarily or permanently

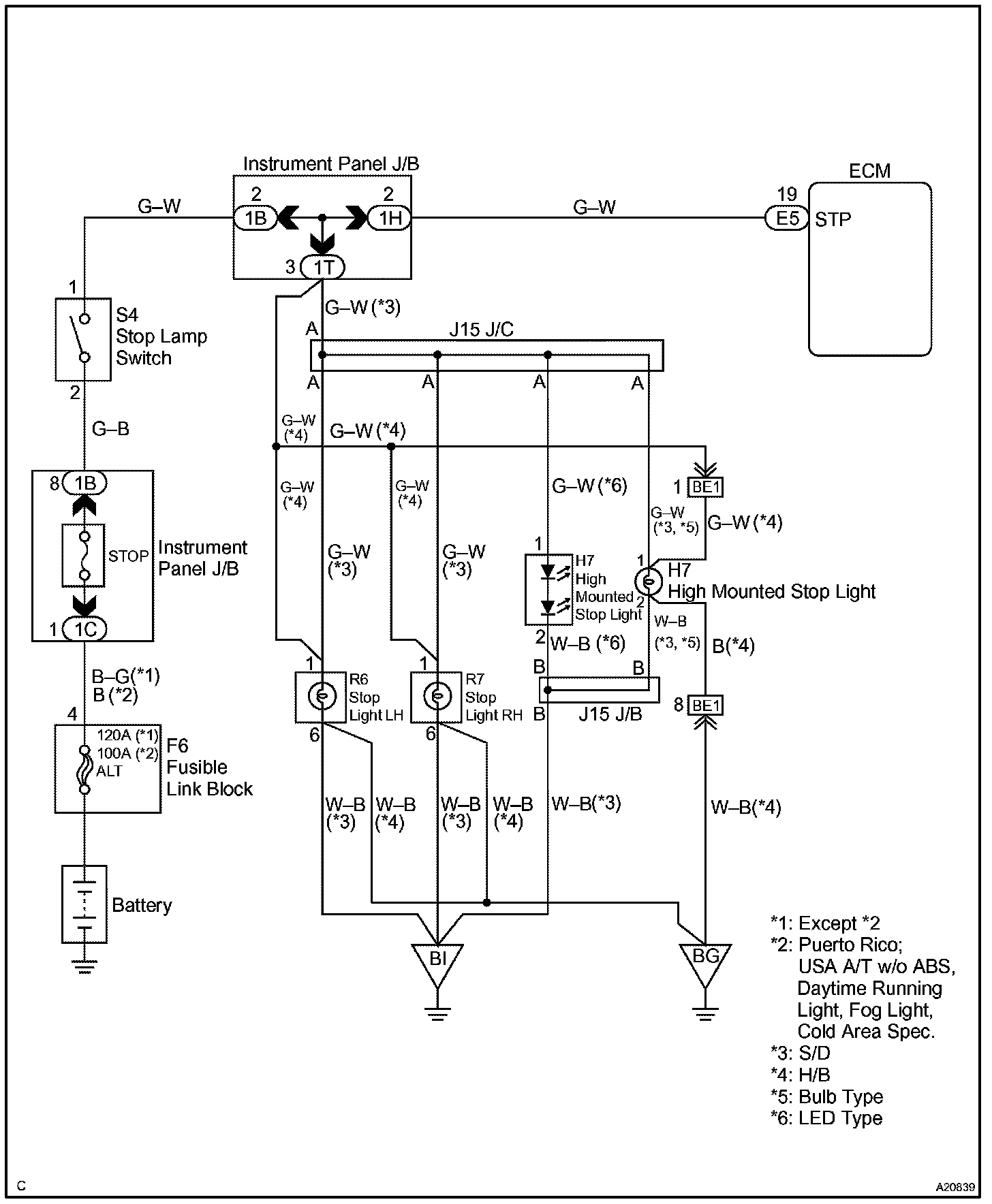
Stop Light Switch Circuit

Stop Light Switch Circuit

CIRCUIT DESCRIPTION
This signal is used to detect that the brakes have been applied. The STP signal voltage is the same as the one supplied to the stop lights.

The STP signal is used mainly to control the fuel cut-off engine speed (The fuel cut-off engine speed is reduced slightly when the vehicle is braking.).

Wiring Diagram:






Step 1 - 3:




Step 4:




INSPECTION PROCEDURE

CHECK FOR INTERMITTENT PROBLEMS

HINT:

Hand-held tester only:
Inspect the vehicle's ECM using check mode. Intermittent problems are easier to detect with the hand-held tester when the ECM is in check mode. In check mode, the ECM uses 1trip detection logic, which is more sensitive to malfunctions than normal mode (default) that uses 2trip detection logic.

a. Clear DTCs.
b. Switch the ECM from normal mode to check mode using a hand-held tester.
c. Perform a simulation test.
d. Check and wiggle the harness(es), the connector(s) and terminal(s).