Component Tests and General Diagnostics
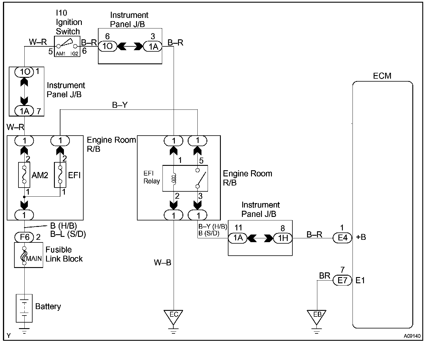
ECM Power Source CircuitCIRCUIT DESCRIPTION
When the ignition switch is turned to ON, battery voltage is applied to the coil which closes the contacts of the EFI main relay (Marked: EFI) and supplies power to terminal +B of the ECM.
This signal causes current to flow to the coil, closing the contacts of the EFI relay and supplying power to terminal +B of the ECM.
Wiring Diagram:
Step 1 - 2:
Step 3 - 4:
Step 5:
Step 6:
Step 7 - 8:
Step 9:
Step 10:
INSPECTION PROCEDURE