Operation CHARM: Car repair manuals for everyone.
Manuals through 2025 now available!

Our trusted friends have launched a new website named LEMON, which has newer manuals. It also contains all the CHARM manuals.

LEMON is the spiritual successor to CHARM, I recommend you try it!

Link: lemon-manuals.la or lemon-manuals.org.ua

(Some people have issue connecting. LEMON is investigating. For now, use Firefox or change your DNS server)

Or, hide this message: temporarily or permanently

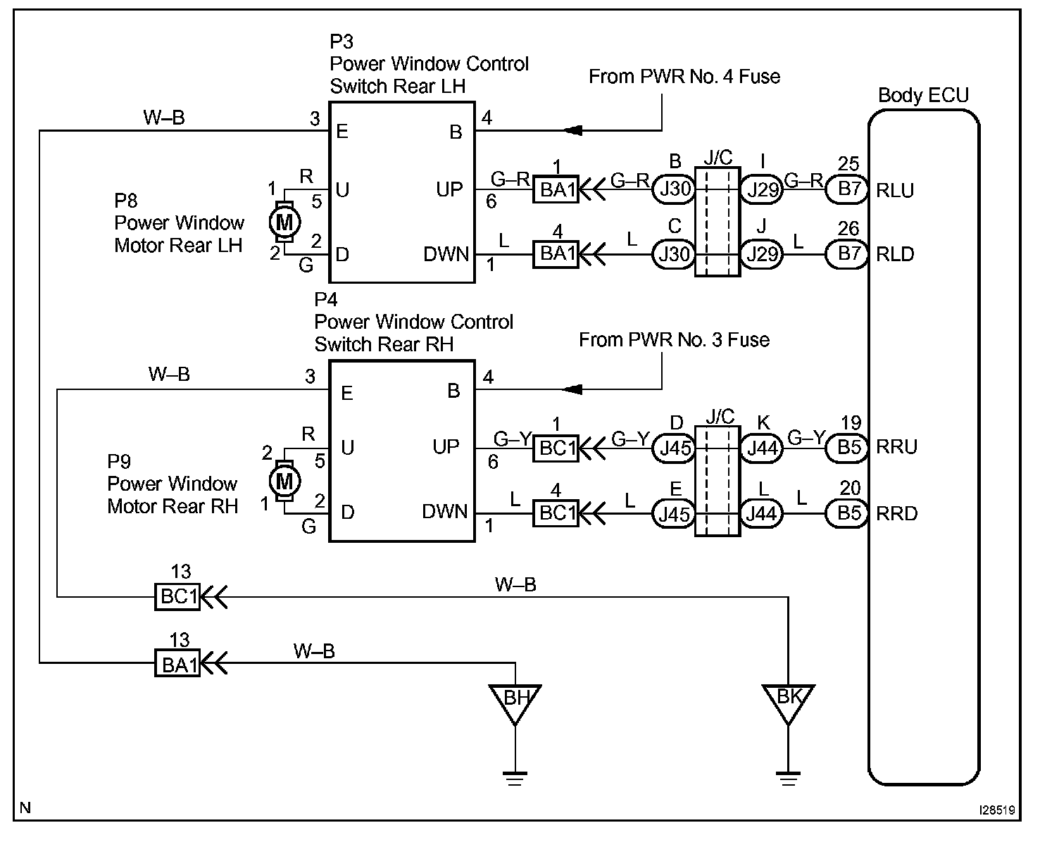
Rear Power Window Switch Circuit

REAR POWER WINDOW SWITCH CIRCUIT

CIRCUIT DESCRIPTION

The rear power window switch controls the UP/DOWN function of the rear power window motor.

The driver door ECU (power window master switch) operates the remote control of each window UP/DOWN function via BEAN.

Wiring Diagram:






Step 1 - 3:




Step 4 - 6:




INSPECTION PROCEDURE

HINT: When using the hand-held tester, start the inspection from step 1 and when not using the hand-held tester, start from step 2.