Operation CHARM: Car repair manuals for everyone.
Manuals through 2025 now available!

Our trusted friends have launched a new website named LEMON, which has newer manuals. It also contains all the CHARM manuals.

LEMON is the spiritual successor to CHARM, I recommend you try it!

Link: lemon-manuals.la or lemon-manuals.org.ua

(Some people have issue connecting. LEMON is investigating. For now, use Firefox or change your DNS server)

Or, hide this message: temporarily or permanently

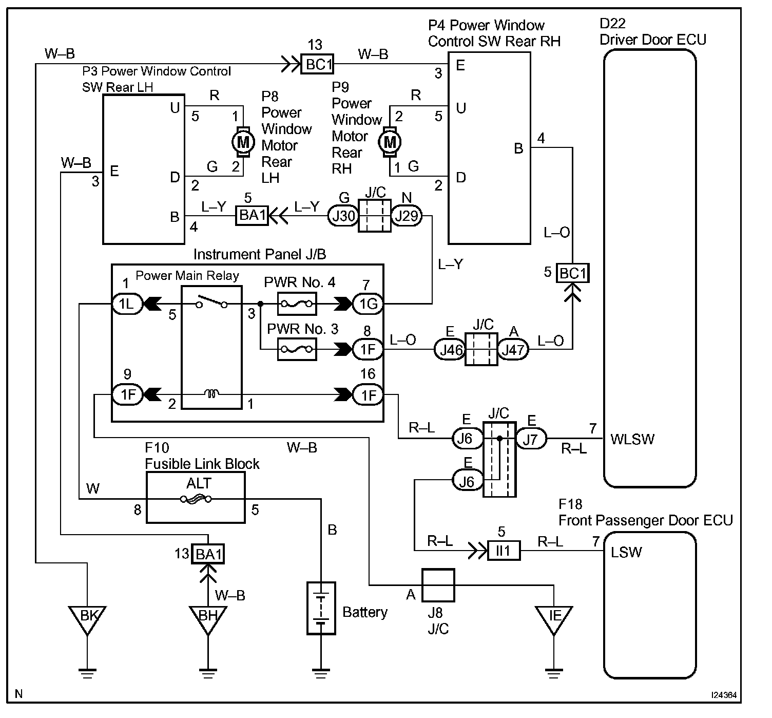
Window Lock Switch Circuit

WINDOW LOCK SWITCH CIRCUIT

CIRCUIT DESCRIPTION

The window lock switch circuit can be checked using the DTC check.

The window lock switch is built in the driver door ECU. Voltage applied to the WLSW terminal of the driver door ECU is shut off when the window lock switch is turned to the LOCK position. Thus the power main relay stops power supply to the other power window control switches.

Wiring Diagram:






Step 1 - 2:




Step 3 - 4:




INSPECTION PROCEDURE

HINT: When using the hand-held tester, start the inspection from step 1 and when not using the hand-held tester, start from step 2.

Check if DTC B1221 of the multiplex communication system is output. When the DTC is not output, proceed to the procedures and when it is output, perform inspection.