Operation CHARM: Car repair manuals for everyone.
Manuals through 2025 now available!

Our trusted friends have launched a new website named LEMON, which has newer manuals. It also contains all the CHARM manuals.

LEMON is the spiritual successor to CHARM, I recommend you try it!

Link: lemon-manuals.la or lemon-manuals.org.ua

(Some people have issue connecting. LEMON is investigating. For now, use Firefox or change your DNS server)

Or, hide this message: temporarily or permanently

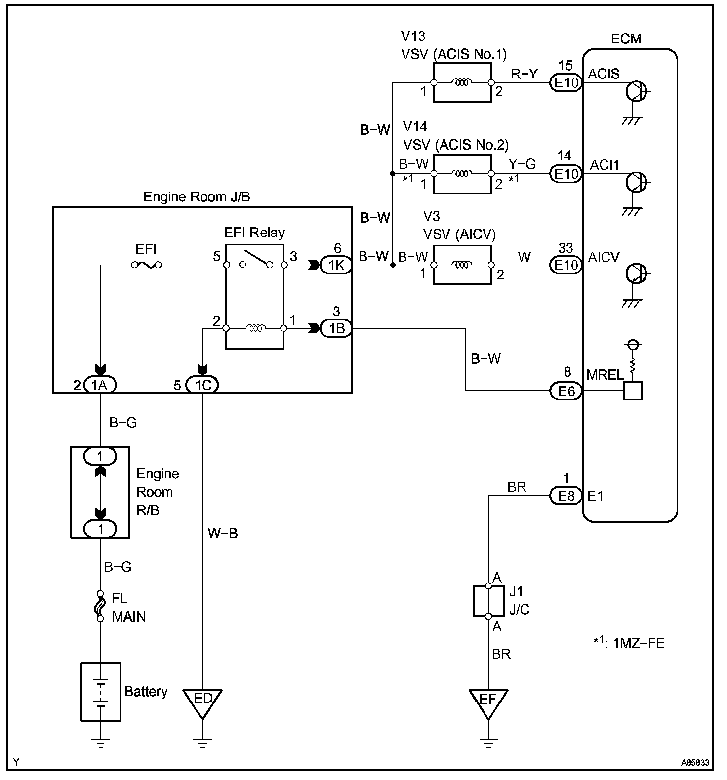
ACIS Control Circuit

ACIS CONTROL CIRCUIT

CIRCUIT DESCRIPTION

HINT:
- The 1MZ-FE engine has 2 VSVs (No.1 and No.2)
- The 3MZ-FE engine has a VSV (No.1 only)

ACIS stands for "Acoustic Control Induction System".

1MZ-FE:




This circuit opens and closes the Intake Air Control (IAC) valve No. 1 and No. 2 in response to the engine load in order to increase the intake efficiency.

When the engine speed is 4,100 rpm or less and the throttle valve opening angle is 30 degrees or more, the ECM turns the two VSVs On or Off and operates the IAC valve.

3MZ-FE:




The ECM opens and closes the Intake Air Control (IAC) valve No. 2 in response to engine speed (RPM/NE). This system improves intake manifold tuning for better efficiency at low and high engine rpm. When the engine speed is 4,000 rpm or less and the throttle valve opening angle is 30 degrees or more, the ECM turns the VSV On or Off to operate the IAC valve.

Wiring Diagram:






INSPECTION PROCEDURE

Step 1:




Step 2:




Step 3:




Step 4-5:




Hand-held tester

Step 1:




Step 2:




Step 3:




Step 4-5:




OBD II scan tool (excluding hand-held tester)