Operation CHARM: Car repair manuals for everyone.
Manuals through 2025 now available!

Our trusted friends have launched a new website named LEMON, which has newer manuals. It also contains all the CHARM manuals.

LEMON is the spiritual successor to CHARM, I recommend you try it!

Link: lemon-manuals.la or lemon-manuals.org.ua

(Some people have issue connecting. LEMON is investigating. For now, use Firefox or change your DNS server)

Or, hide this message: temporarily or permanently

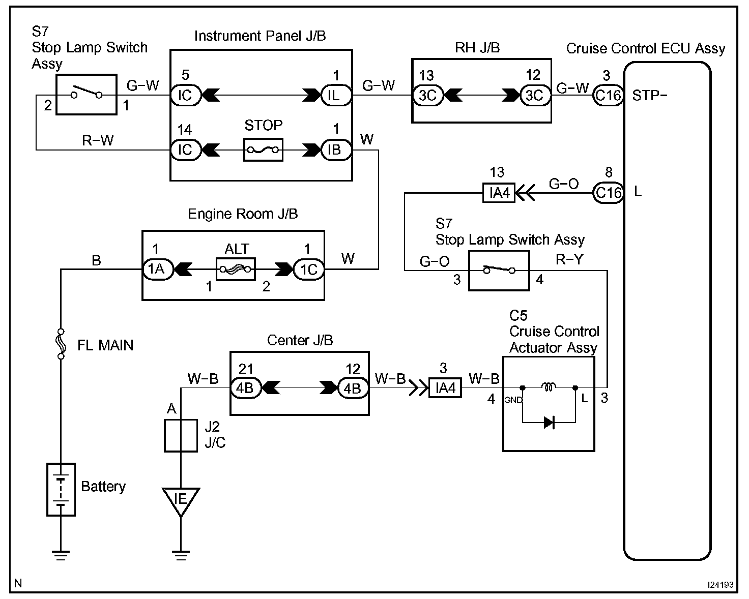
Stop Light Switch Circuit

STOP LIGHT SWITCH CIRCUIT

CIRCUIT DESCRIPTION
When the brake pedal is depressed, the stop lamp switch assembly sends a signal to the cruise control ECU assembly. When the cruise control ECU assembly receives this signal, it cancels the cruise control. A fail-safe function is provided so that CANCEL functions normally, even if there is a malfunction in the stop light switch circuit.

The cancel conditions are: Battery positive voltage at terminal STP-. When the brake pedal is depressed, normal battery positive voltage normally is applied through the STOP fuse and stop lamp switch assembly to terminal STP- of the cruise control ECU assembly, and the cruise control ECU assembly turns the cruise control to off.

If the harness connected to terminal STP- has an open circuit, terminal STP- will have battery positive voltage and the cruise control will be turned off.

Also, when the brake pedal is depressed, the magnetic clutch circuit is cut mechanically by the stop lamp switch assembly, turning the cruise control OFF.

Wiring Diagram:






Step 1-3:




Step 4:




INSPECTION PROCEDURE