Component Tests and General Diagnostics
ECM Power Source CircuitDESCRIPTION
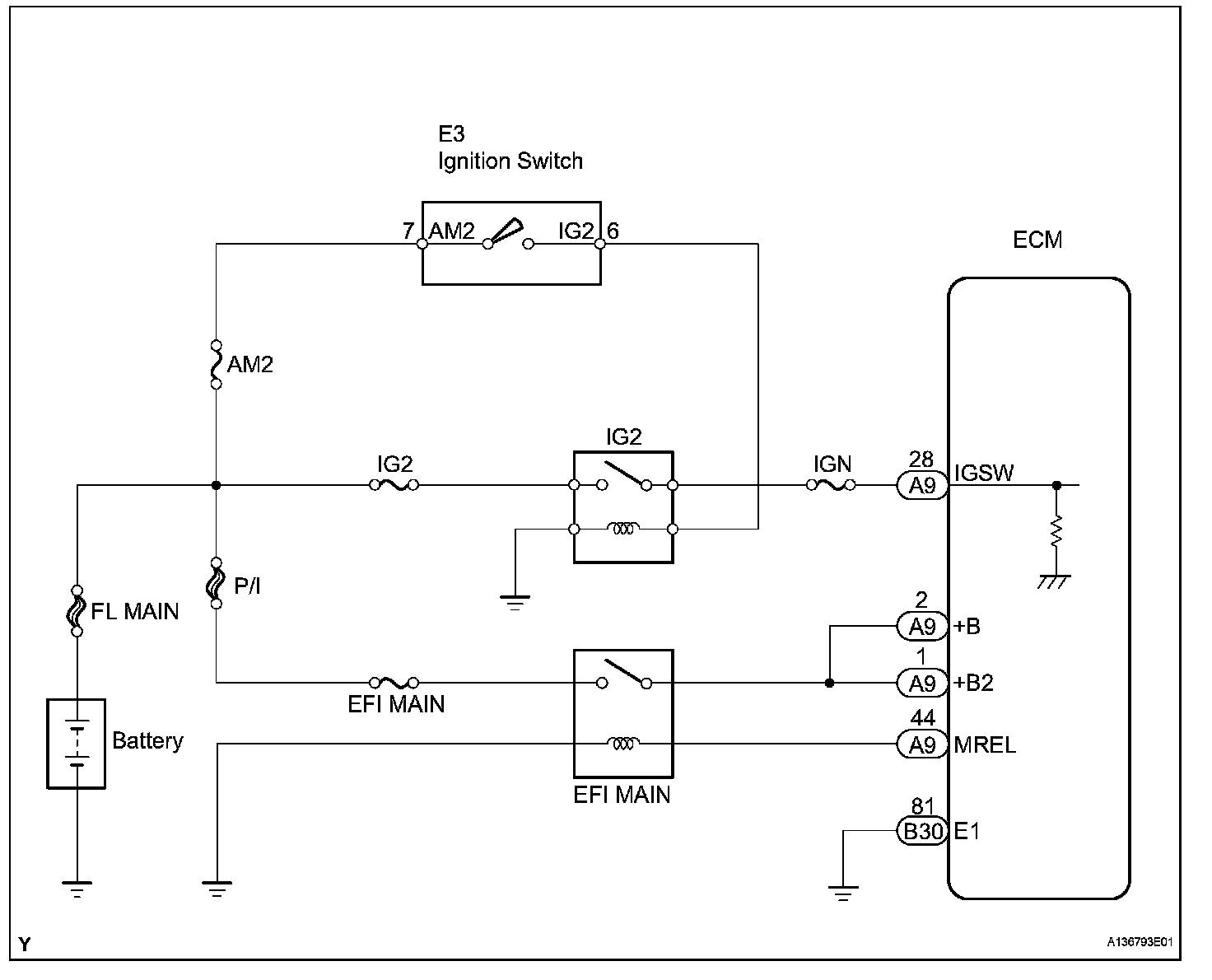
When the ignition switch is turned ON, the battery voltage is applied to the IGSW of the ECM. The output signal from the MREL terminal of the ECM causes a current to flow to the coil, closing the contacts of the integration relay (EFI MAIN relay) and supplying power to either terminal +B or +B2 of the ECM.
Wiring Diagram:
Step 1:
Step 2-3:
Step 4:
Step 5-6:
Step 7:
INSPECTION PROCEDURE