Operation CHARM: Car repair manuals for everyone.
Manuals through 2025 now available!

Our trusted friends have launched a new website named LEMON, which has newer manuals. It also contains all the CHARM manuals.

LEMON is the spiritual successor to CHARM, I recommend you try it!

Link: lemon-manuals.la or lemon-manuals.org.ua

(Some people have issue connecting. LEMON is investigating. For now, use Firefox or change your DNS server)

Or, hide this message: temporarily or permanently

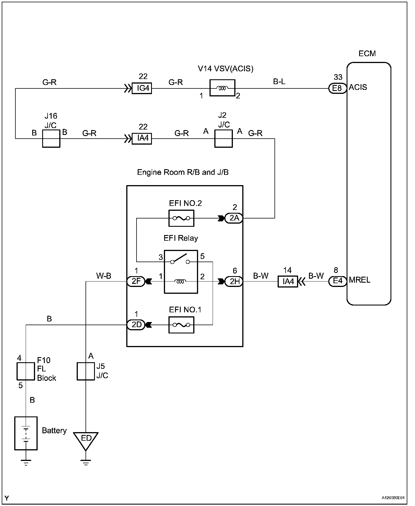
IACV Control Circuit

IACV Control Circuit

DESCRIPTION

IACV Control Circuit:




This circuit opens and closes the Intake Air Control Valve (IACV) in response to the engine load in order to increase the intake efficiency (ACIS: Acoustic Control Induction System).

When the engine speed is 4,700 rpm or more and the throttle valve opening angle is 60 degree or more, the IACV is open (VSV: OFF). At all other times, the IACV is closed (VSV: ON).

Wiring Diagram:






Step 1-3:




Step 4-5:




Step 5(continued):




INSPECTION PROCEDURE