Operation CHARM: Car repair manuals for everyone.
Manuals through 2025 now available!

Our trusted friends have launched a new website named LEMON, which has newer manuals. It also contains all the CHARM manuals.

LEMON is the spiritual successor to CHARM, I recommend you try it!

Link: lemon-manuals.la or lemon-manuals.org.ua

(Some people have issue connecting. LEMON is investigating. For now, use Firefox or change your DNS server)

Or, hide this message: temporarily or permanently

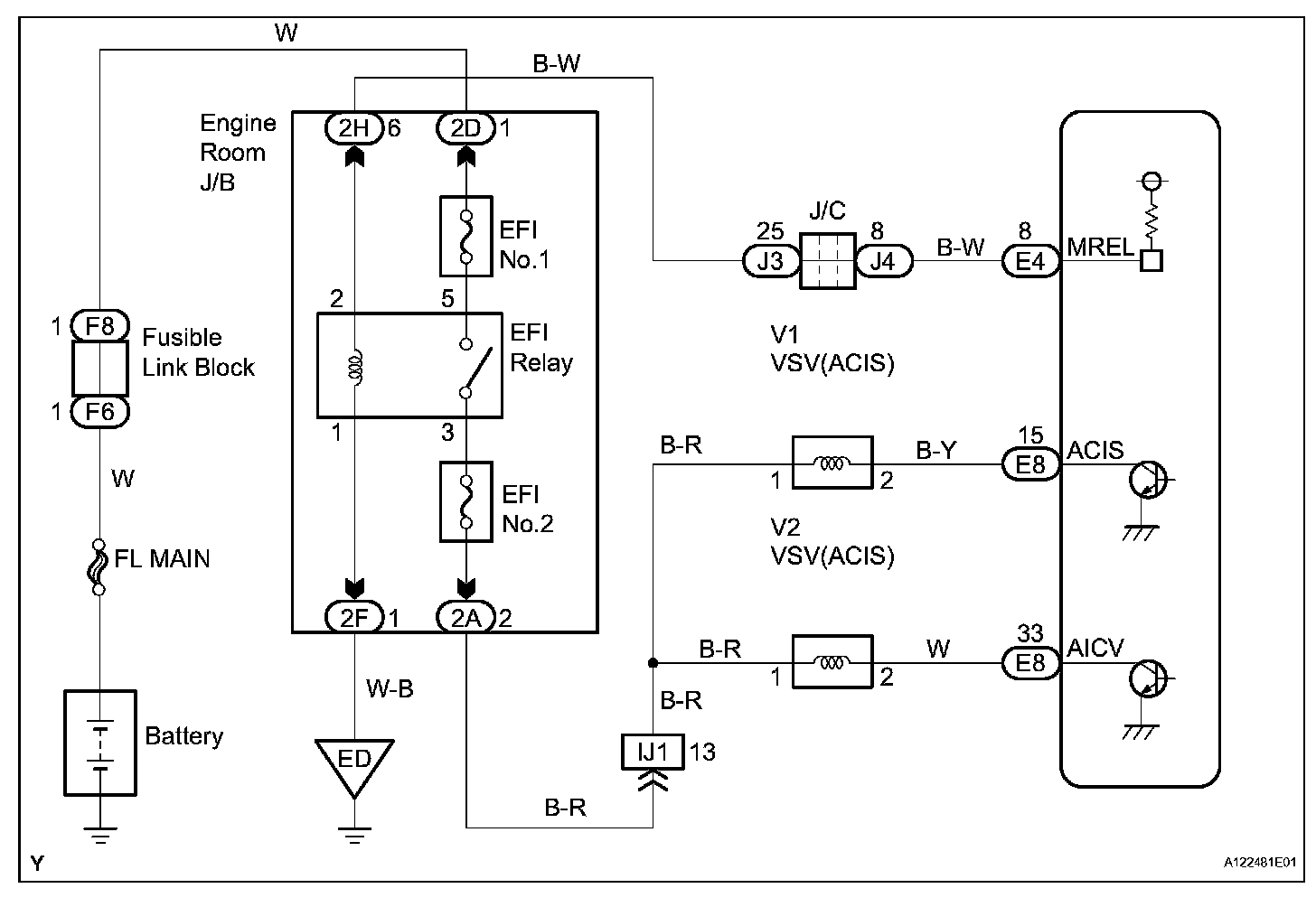
Air Intake Control Circuit

Air Intake Control Circuit

DESCRIPTION




The air cleaner is equipped with two inlets, one of which is opened or closed by the Intake Air Control (IAC) valve No. 3. This system reduces intake noise and increases engine power at low to high speed engine speeds.

When the engine is operating at low to mid speeds, this system operates the IAC valve No. 3 to close one of the air cleaner inlets. When the engine speed is more than 3,200 rpm and the opening angle of the throttle valve is more than 30 degree, the ECM activates the VSV and opens the IAC valve No. 3.

Wiring Diagram:






INSPECTION PROCEDURE

Step 1:




Step 2-3:




Step 3(contd.)-4:




Intelligent Tester

Step 1-2:




Step 3-4:




Step 4(contd.):




OBD II scan tool (excluding Intelligent Tester)