Operation CHARM: Car repair manuals for everyone.
Manuals through 2025 now available!

Our trusted friends have launched a new website named LEMON, which has newer manuals. It also contains all the CHARM manuals.

LEMON is the spiritual successor to CHARM, I recommend you try it!

Link: lemon-manuals.la or lemon-manuals.org.ua

(Some people have issue connecting. LEMON is investigating. For now, use Firefox or change your DNS server)

Or, hide this message: temporarily or permanently

Only Wireless Control Function is Inoperative

Only Wireless Control Function is Inoperative

DESCRIPTION
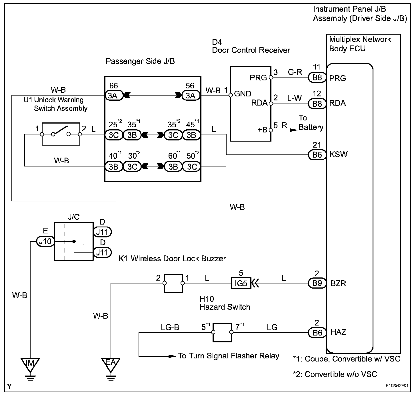
The door control receiver receives signals from the transmitter and sends these signals to the multiplex network body ECU. The multiplex network body ECU then controls all the doors by sending LOCK/ UNLOCK signals to each door lock actuator, buzzer signals to the wireless door lock buzzer and headlight/taillight and hazard warning signals to the turn signal flasher relay.

Wiring Diagram:





INSPECTION PROCEDURE

Step 1-4:




Step 4(continued)-5:




Step 6:




Step 6(continued)-9:




Step 10-12:




Step 12(continued)-14:




Step 15-17:




Step 17(continued)-19: