Operation CHARM: Car repair manuals for everyone.
Manuals through 2025 now available!

Our trusted friends have launched a new website named LEMON, which has newer manuals. It also contains all the CHARM manuals.

LEMON is the spiritual successor to CHARM, I recommend you try it!

Link: lemon-manuals.la or lemon-manuals.org.ua

(Some people have issue connecting. LEMON is investigating. For now, use Firefox or change your DNS server)

Or, hide this message: temporarily or permanently

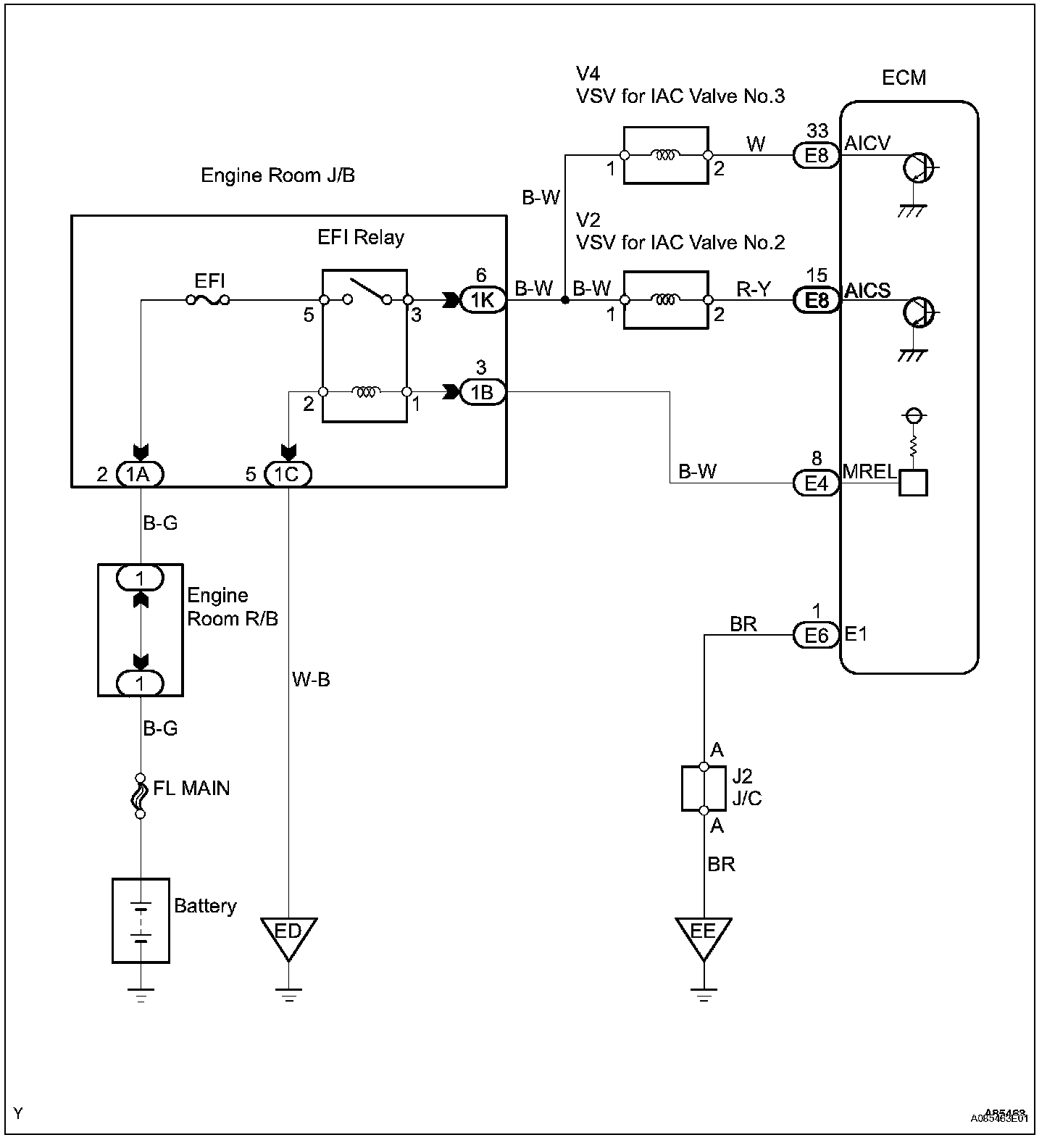
ACIS Control Circuit

ACIS Control Circuit

DESCRIPTION

HINT: ACIS stands for "Acoustic Control Induction System".




The ECM opens and closes the Intake Air Control (IAC) valve No.2 in response to engine speed (RPM/NE). This system improves intake manifold tuning for better efficiency at low and high engine rpm. When the engine speed is 4,000 rpm or less and the throttle valve opening angle is 30 degrees or more, the ECM turns the VSV ON to operate the IAC valve.

Wiring Diagram:






INSPECTION PROCEDURE

Step 1-2:




Step 3-4:




Step 4(continued)-5:




Intelligent Tester

Step 1:




Step 2-3:




Step 3(continued)-5:




OBD II Scan Tool (excluding Intelligent Tester)