Operation CHARM: Car repair manuals for everyone.
Manuals through 2025 now available!

Our trusted friends have launched a new website named LEMON, which has newer manuals. It also contains all the CHARM manuals.

LEMON is the spiritual successor to CHARM, I recommend you try it!

Link: lemon-manuals.la or lemon-manuals.org.ua

(Some people have issue connecting. LEMON is investigating. For now, use Firefox or change your DNS server)

Or, hide this message: temporarily or permanently

Only Wireless Control Function is Inoperative

Only Wireless Control Function is Inoperative

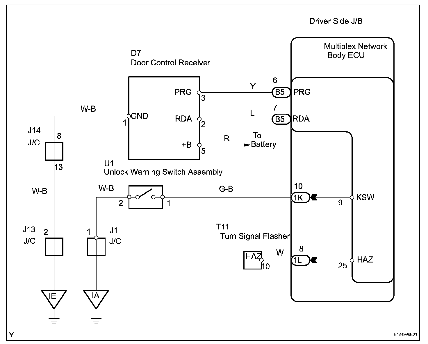
DESCRIPTION
The door control receiver receives signals from the transmitter and sends these signals to the multiplex network body ECU. The multiplex network body ECU then controls the door operation by sending LOCK/ UNLOCK signals to the appropriate door lock actuator.

Wiring Diagram:






Step 1:




Step 2-5:




Step 5(Continued)-6:




Step 6(Continued)-9:




Step 9(Continued)-11:




Step 11(Continued)-13:




Step 14-15:




INSPECTION PROCEDURE