Operation CHARM: Car repair manuals for everyone.
Manuals through 2025 now available!

Our trusted friends have launched a new website named LEMON, which has newer manuals. It also contains all the CHARM manuals.

LEMON is the spiritual successor to CHARM, I recommend you try it!

Link: lemon-manuals.la or lemon-manuals.org.ua

(Some people have issue connecting. LEMON is investigating. For now, use Firefox or change your DNS server)

Or, hide this message: temporarily or permanently

Only Wireless Control Function is Inoperative

Only Wireless Control Function is Inoperative

DESCRIPTION

The door control receiver receives a signal from the transmitter and sends this signal to the body ECU. Then, the body ECU controls operation of the door locks except the back door lock in response to this signal, while the body ECU sends a signal to the back door ECU at the same time. Receiving this signal, the back door ECU controls operation of the back door lock. Also, the back door ECU causes the back window to open, receiving a signal from the transmitter via the body ECU.

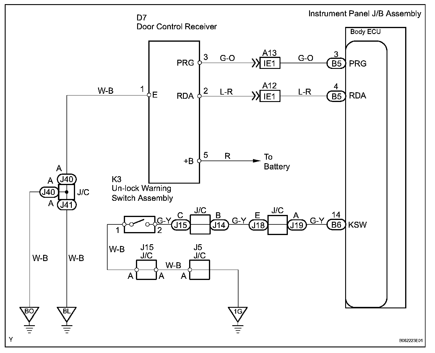
Wiring Diagram:






Step 1:




Step 1 (Continued)-4:




Step 4 (Continued)-5:




Step 5 (Continued)-6:




Step 6 (Continued)-9:




Step 10-11:




Step 12-14:




Step 15-16:




INSPECTION PROCEDURE