Operation CHARM: Car repair manuals for everyone.
Manuals through 2025 now available!

Our trusted friends have launched a new website named LEMON, which has newer manuals. It also contains all the CHARM manuals.

LEMON is the spiritual successor to CHARM, I recommend you try it!

Link: lemon-manuals.la or lemon-manuals.org.ua

(Some people have issue connecting. LEMON is investigating. For now, use Firefox or change your DNS server)

Or, hide this message: temporarily or permanently

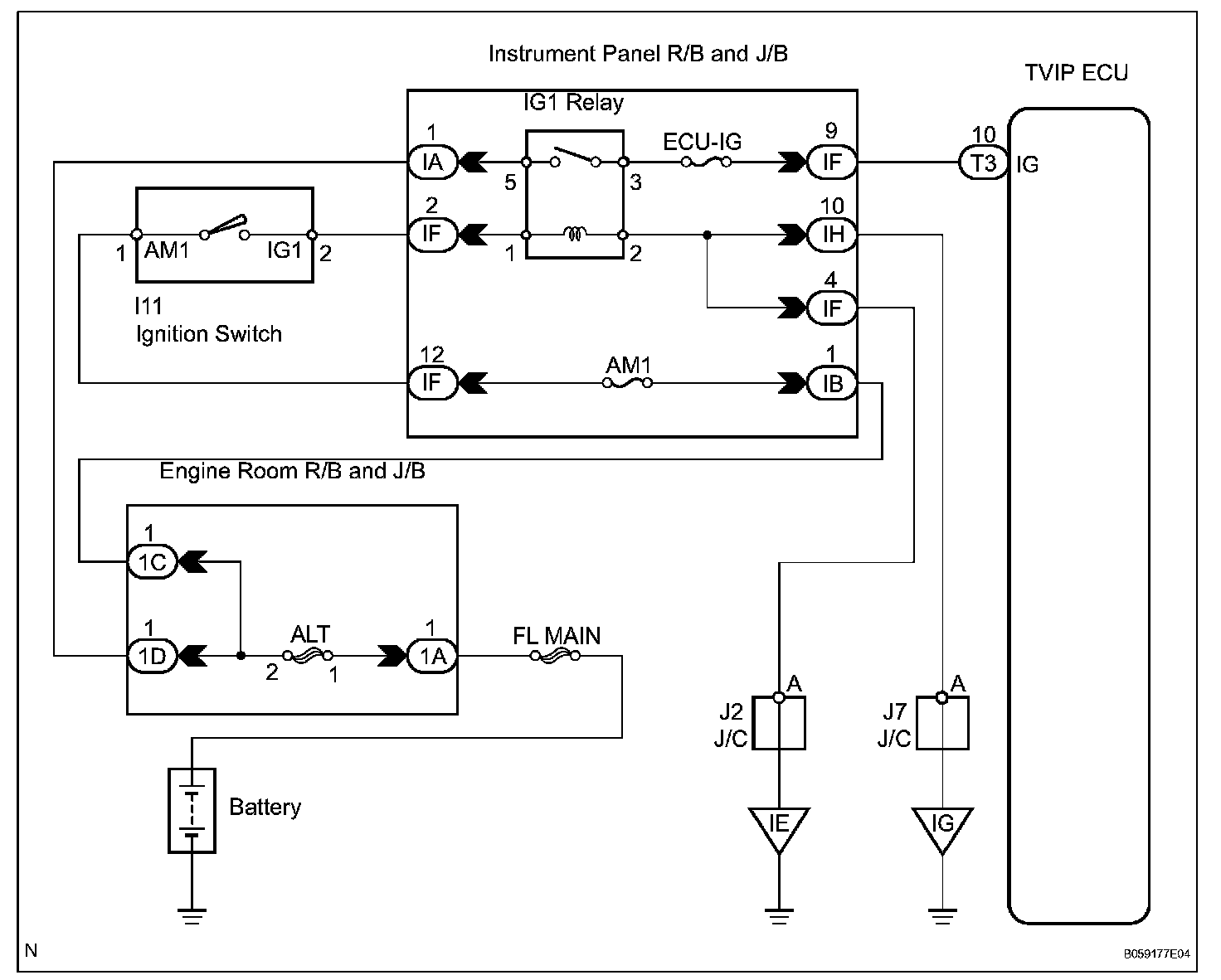
Ignition Switch Circuit

Ignition Switch Circuit

DESCRIPTION

If the ignition switch is turned ON, battery positive voltage is applied to the switches, such as terminal IG of the ECU.

Wiring Diagram:






Step 1-2:




Step 3-4:




INSPECTION PROCEDURE