Operation CHARM: Car repair manuals for everyone.
Manuals through 2025 now available!

Our trusted friends have launched a new website named LEMON, which has newer manuals. It also contains all the CHARM manuals.

LEMON is the spiritual successor to CHARM, I recommend you try it!

Link: lemon-manuals.la or lemon-manuals.org.ua

(Some people have issue connecting. LEMON is investigating. For now, use Firefox or change your DNS server)

Or, hide this message: temporarily or permanently

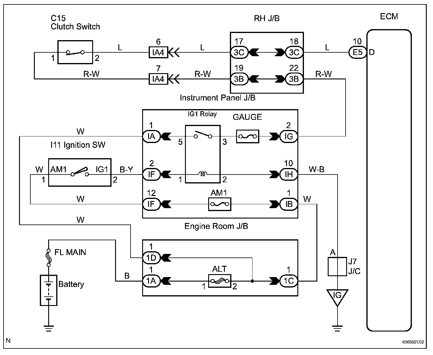
Clutch Switch Circuit

Clutch Switch Circuit

DESCRIPTION

Clutch switch circuit inspection is necessary for manual transaxle vehicles.

When the clutch pedal is released, the ECM receives positive (+) battery voltage through the IG1 relay and GAUGE fuse. While depressing the clutch pedal, the clutch switch assembly sends a signal to terminal D of the ECM. The ECM cancels cruise control drive when terminal D receives the signal.

Wiring Diagram:






Step 1-2:




Step 3:




INSPECTION PROCEDURE