Operation CHARM: Car repair manuals for everyone.
Manuals through 2025 now available!

Our trusted friends have launched a new website named LEMON, which has newer manuals. It also contains all the CHARM manuals.

LEMON is the spiritual successor to CHARM, I recommend you try it!

Link: lemon-manuals.la or lemon-manuals.org.ua

(Some people have issue connecting. LEMON is investigating. For now, use Firefox or change your DNS server)

Or, hide this message: temporarily or permanently

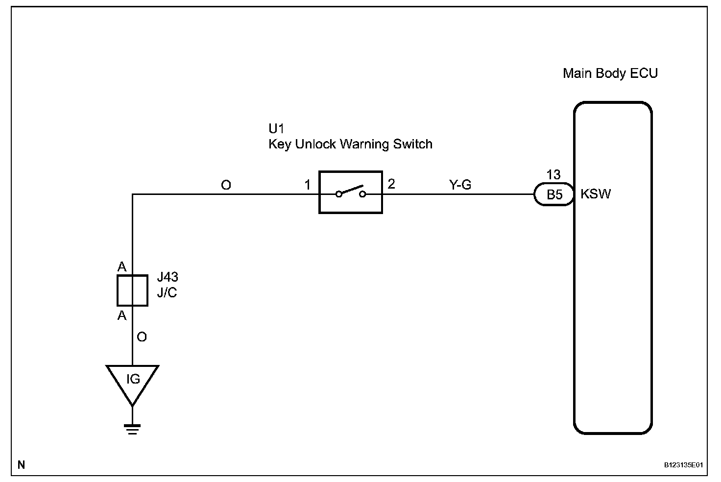
Unlock Warning Switch Circuit

Unlock Warning Switch Circuit

DESCRIPTION

The key unlock warning switch turns on when the ignition key is inserted into the key cylinder and turns off when the key is removed.

Wiring Diagram:






Step 1:




Step 1(Continued)-3:




INSPECTION PROCEDURE


HINT:
When using the intelligent tester, start the inspection from step 1 and when not using the intelligent tester, start from step 2.