Operation CHARM: Car repair manuals for everyone.
Manuals through 2025 now available!

Our trusted friends have launched a new website named LEMON, which has newer manuals. It also contains all the CHARM manuals.

LEMON is the spiritual successor to CHARM, I recommend you try it!

Link: lemon-manuals.la or lemon-manuals.org.ua

(Some people have issue connecting. LEMON is investigating. For now, use Firefox or change your DNS server)

Or, hide this message: temporarily or permanently

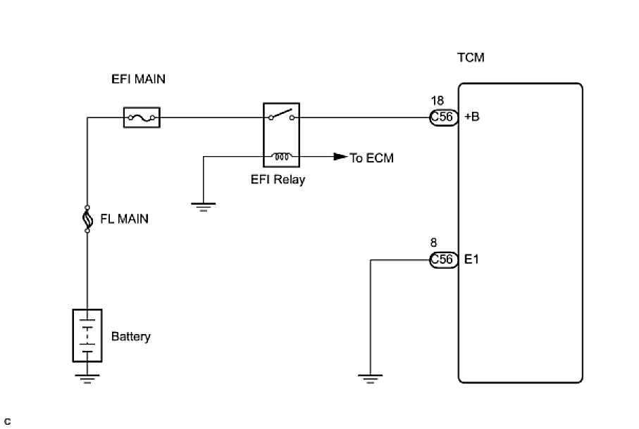
ECU Power Source Circuit








U660E AUTOMATIC TRANSAXLE SYSTEM: ECU Power Source Circuit

ECU Power Source Circuit

DESCRIPTION

When the ignition switch is turned on (IG), voltage from the ECM's MREL terminal is applied to the EFI relay. This causes the contacts of the EFI relay to close, which supplies power to terminal +B of the TCM.

WIRING DIAGRAM





INSPECTION PROCEDURE

PROCEDURE

1. INSPECT ECU TERMINAL VOLTAGE (+B TERMINAL)





(a) Disconnect the TCM connector.
(b) Turn the ignition switch on (IG).
(c) Measure the voltage according to the value(s) in the table below.
Standard voltage:





OK -- CHECK FOR INTERMITTENT PROBLEMS
NG -- Continue to next step.
2. CHECK HARNESS AND CONNECTOR (TCM - BODY GROUND)





(a) Measure the resistance according to the value(s) in the table below.
Standard resistance:





(b) Reconnect the TCM connector.
NG -- REPAIR OR REPLACE HARNESS OR CONNECTOR (TCM - BODY GROUND)
OK -- REPAIR OR REPLACE HARNESS OR CONNECTOR (TCM - EFI RELAY)