Operation CHARM: Car repair manuals for everyone.
Manuals through 2025 now available!

Our trusted friends have launched a new website named LEMON, which has newer manuals. It also contains all the CHARM manuals.

LEMON is the spiritual successor to CHARM, I recommend you try it!

Link: lemon-manuals.la or lemon-manuals.org.ua

(Some people have issue connecting. LEMON is investigating. For now, use Firefox or change your DNS server)

Or, hide this message: temporarily or permanently

Cruise Control Switch Circuit








CRUISE CONTROL: CRUISE CONTROL SYSTEM: Cruise Control Switch Circuit

Cruise Control Switch Circuit

DESCRIPTION

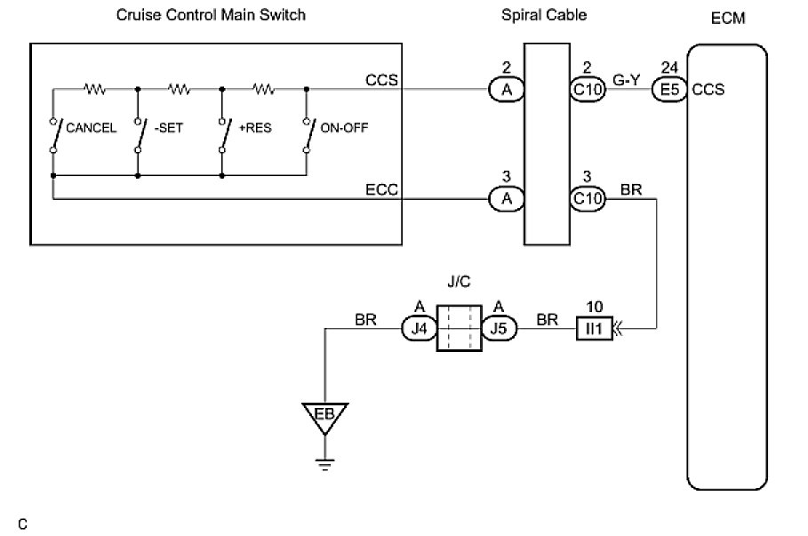
The cruise control main switch operates seven functions: SET, COAST, TAP-DOWN, RESUME, ACCEL, TAP-UP, and CANCEL. The SET, TAP-DOWN and COAST functions, and the RESUME, ACCEL and TAP- UP functions are operated with the same switch. The cruise control main switch is an automatic return type switch which turns on only while operating it in each arrow direction and turns off after releasing it. The internal contact point of the cruise control main switch is turned on with the switch operation. Then the ECM reads the CCS terminal voltage value that has been changed by the switch operation to control SET, COAST, RESUME, ACCEL and CANCEL.

WIRING DIAGRAM





INSPECTION PROCEDURE

PROCEDURE

1. READ VALUE OF TECHSTREAM





(a) Connect Techstream to the DLC3.
(b) Turn the ignition switch to the ON position.
(c) Turn Techstream main switch on.
(d) Select the following menu items: Powertrain / Cruise Control / Data List.
(e) Check the Data List for proper functioning of the cruise control main switch.

ECM (Cruise Control):





OK:
When the cruise control main switch is operated, the normal conditions listed above are shown on the display.
Result:





C -- REPLACE SPIRAL CABLE
A -- PROCEED TO NEXT CIRCUIT INSPECTION SHOWN IN PROBLEM SYMPTOMS TABLE
B -- Continue to next step.
2. INSPECT CRUISE CONTROL MAIN SWITCH ASSEMBLY





(a) Disconnect the cruise control main switch connector.
(b) Measure the resistance according to the value(s) in the table below.
Standard resistance:





NG -- REPLACE CRUISE CONTROL MAIN SWITCH ASSEMBLY
OK -- Continue to next step.
3. INSPECT SPIRAL CABLE

NOTE: The spiral cable is an important part of the SRS airbag system. Incorrect removal or installation of the spiral cable may prevent the airbag from deploying. Be sure to read the page shown in the brackets.

HINT:
- Removal (Removal)
- Installation (Installation)





(a) Remove the spiral cable.
(b) Measure the resistance according to the value(s) in the table below.
Standard resistance:





HINT: The spiral cable makes a maximum of approximately 5 rotations.

NG -- REPLACE SPIRAL CABLE
OK -- Continue to next step.
4. CHECK HARNESS AND CONNECTOR (SPIRAL CABLE - ECM, BODY GROUND)





(a) Disconnect the ECM connector.





(b) Measure the resistance according to the value(s) in the table below.
Standard resistance:





NG -- REPAIR OR REPLACE HARNESS AND CONNECTOR
OK -- REPLACE ECM