Component Tests and General Diagnostics
2GR-FE ENGINE CONTROL SYSTEM: SFI SYSTEM: ECM Power Source Circuit
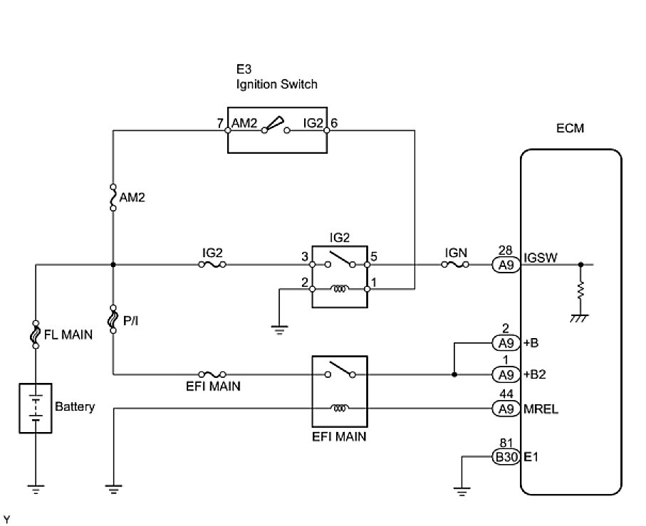
ECM Power Source Circuit
DESCRIPTION
When the ignition switch is turned ON, the battery voltage is applied to the IGSW of the ECM. The output signal from the MREL terminal of the ECM causes a current to flow to the coil, closing the contacts of the integration relay (EFI MAIN relay) and supplying power to either terminal +B or +B2 of the ECM.
WIRING DIAGRAM
INSPECTION PROCEDURE
PROCEDURE
1. INSPECT FUSES (P/I, AM2, IG2, EFI MAIN AND IGN)
(a) Remove the P/I fuse, AM2 fuse, IG2 fuse and EFI MAIN fuse from the engine room No. 1 relay block.
(b) Remove the IGN fuse from the instrument panel junction block.
(c) Measure the resistance of the fuses.
Standard resistance:
Below 1 Ohms
(d) Reinstall the fuses.
NG -- CHECK FOR SHORT IN ALL HARNESSES AND CONNECTORS CONNECTED TO FUSE AND REPLACE FUSE
OK -- Continue to next step.
2. INSPECT RELAY (IG2, EFI MAIN)
(a) Remove the integration relay and IG2 relay from the engine room No. 1 relay block.
(b) Measure the resistance between the terminals of the integration relay.
Standard resistance:
(c) Measure the resistance between the terminals of the IG2 relay.
Standard resistance:
(d) Reinstall the relay.
NG -- REPLACE RELAY
OK -- Continue to next step.
3. CHECK WIRE HARNESS (ECM - BODY GROUND)
(a) Disconnect the B30 ECM connector.
(b) Measure the resistance.
Standard resistance:
(c) Reconnect the ECM connector.
NG -- REPAIR OR REPLACE HARNESS OR CONNECTOR
OK -- Continue to next step.
4. INSPECT ECM (IGSW VOLTAGE)
(a) Disconnect the B30 and A9 ECM connectors.
(b) Turn the ignition switch ON.
(c) Measure the voltage between the terminals of the B30 and A9 ECM connectors.
Standard voltage:
(d) Reconnect the ECM connector.
OK -- REPLACE ECM
NG -- Continue to next step.
5. CHECK WIRE HARNESS (RELAY BLOCK, ECM, IGNITION SWITCH, BATTERY)
(a) Disconnect the A9 ECM connector.
(b) Disconnect the E3 ignition switch connector.
(c) Disconnect the cable from the battery positive terminal.
(d) Remove the AM2 fuse and IG2 relay.
(e) Measure the resistance between the terminals.
Standard resistance:
(f) Reinstall the relay and fuse.
(g) Reconnect the connectors.
NG -- REPAIR OR REPLACE HARNESS OR CONNECTOR
OK -- Continue to next step.
6. INSPECT IGNITION SWITCH P0617
NG -- REPLACE IGNITION SWITCH
OK -- Continue to next step.
7. CHECK WIRE HARNESS (INTEGRATION RELAY - ECM, BATTERY AND BODY GROUND)
(a) Disconnect the A9 ECM connector.
(b) Disconnect the cable from the battery positive terminal.
(c) Remove the integration relay from the engine room No. 1 relay block.
(d) Disconnect the integration relay connector.
(e) Remove the P/I fuse from the engine room No. 1 relay block.
(f) Measure the resistance between the terminals.
Standard resistance (Check for open):
(g) Reconnect the connectors.
(h) Reconnect the cable to the battery positive terminal.
(i) Reinstall the integration relay and P/I fuse.
NG -- REPAIR OR REPLACE HARNESS OR CONNECTOR
OK -- REPAIR OR REPLACE ENGINE ROOM NO. 1 RELAY BLOCK