Operation CHARM: Car repair manuals for everyone.
Manuals through 2025 now available!

Our trusted friends have launched a new website named LEMON, which has newer manuals. It also contains all the CHARM manuals.

LEMON is the spiritual successor to CHARM, I recommend you try it!

Link: lemon-manuals.la or lemon-manuals.org.ua

(Some people have issue connecting. LEMON is investigating. For now, use Firefox or change your DNS server)

Or, hide this message: temporarily or permanently

Only Wireless Control Function Is Inoperative








DOOR LOCK: WIRELESS DOOR LOCK CONTROL SYSTEM: Only Wireless Control Function is Inoperative

Only Wireless Control Function is Inoperative

DESCRIPTION

The door control receiver receives signals from the transmitter and sends these signals to the multiplex network body ECU. The multiplex network body ECU then controls all the doors by sending LOCK/UNLOCK signals to each door lock actuator, buzzer signals to the wireless door lock buzzer and headlight/taillight and hazard warning signals to the turn signal flasher relay.

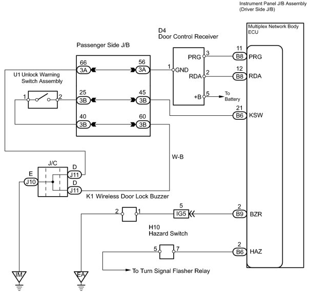
WIRING DIAGRAM





INSPECTION PROCEDURE

PROCEDURE

1. CHECK WIRELESS DOOR LOCK CONTROL FUNCTIONS

HINT: (Component Tests and General Diagnostics)

NG -- REPLACE TRANSMITTER BATTERY
OK -- NORMAL
2. REPLACE TRANSMITTER BATTERY
(a) After replacing the transmitter battery with a new or functioning one, check that the doors can be locked and unlocked by using the transmitter LOCK/UNLOCK switch.
OK:
Doors can be locked and unlocked with transmitter.
NG -- CHECK WIRELESS DOOR LOCK FUNCTIONS (STANDARD OPERATION)
OK -- END
3. CHECK WIRELESS DOOR LOCK FUNCTIONS (STANDARD OPERATION)
(a) Check standard LOCK/UNLOCK switch operation.

NOTE: Standardized test procedure: press the transmitter switch for 1 second, directing the beam to driver side door outside handle from a distance of 1 m (3.28 ft). The transmitter should be pointed directly at the door handle, i.e. at 90° angle to the vehicle body.

NG -- CHECK WIRELESS DOOR LOCK BUZZER
OK -- REPLACE DOOR CONTROL TRANSMITTER
4. CHECK WIRELESS DOOR LOCK BUZZER
(a) Check that the wireless door lock buzzer sounds (Component Tests and General Diagnostics).
OK:
Wireless door lock buzzer sounds.
NG -- INSPECT WIRELESS DOOR LOCK BUZZER
OK -- Continue to next step.
5. SWITCH TO SELF-DIAGNOSTIC MODE
(a) Switch to self-diagnostic mode on Techstream.
(1) Connect Techstream to the DLC3.
(2) Turn the ignition switch ON and push Techstream main switch ON.
(3) Please refer to Techstream operator's manual for further details.
(b) Switch to self-diagnostic mode by operating the ignition key cylinder.
(1) Put the vehicle under the vehicle's initial condition (Component Tests and General Diagnostics), insert the key into the ignition key cylinder and remove it (Procedure "A").
(2) Within 5 seconds of removing the key (See procedure "A"), insert the key into the ignition key cylinder (ignition key OFF). Then turn the ignition switch to ON and return it to OFF (Procedure "B").
(3) Within 30 seconds returning the ignition switch OFF again (See procedure "B"), perform the following 9 times: Turn the ignition switch to ON and return it to OFF (Procedure "C").

NOTE: If the change to self-diagnostic mode has failed, the system will return to normal mode.

HINT:
- Turning the ignition switch ON after step (See procedure "C") has been completed will end self-diagnostic mode.
- Do not lock or unlock doors during self-diagnostic mode.





(c) Check that the system has switched to self-diagnostic mode by checking the wireless door lock buzzer sound. Compare the buzzer sound to the illustration on the left.
OK:
The buzzer sound should be the same as that shown the timing chart on the left.
NG -- CONFIRM INPUT METHOD OF SELF-DIAGNOSTIC MODE
OK -- Continue to next step.
6. CHECK BY SELF-DIAGNOSTIC MODE
(a) Inspect the diagnosis outputs when the door control transmitter switch is held down. The diagnosis outputs can be checked by listening to the wireless door lock buzzer.





Result:





C -- CHECK RESPONSE OF DOOR CONTROL RECEIVER
B -- REPLACE INSTRUMENT PANEL JUNCTION BLOCK ASSEMBLY (MULTIPLEX NETWORK BODY ECU)
A -- Continue to next step.
7. REGISTER RECOGNITION CODE
(a) Check that the system can switch to rewrite mode or add mode and a recognition code can be registered.
OK:
Recognition code can be registered.
NG -- REPLACE DOOR CONTROL RECEIVER
OK -- NORMAL
8. CHECK RESPONSE OF DOOR CONTROL RECEIVER
(a) Prepare a new or functioning door control transmitter switch from the same vehicle model. Press and hold a switch on the transmitter and check that an unmatching recognition code is output.
OK:
Unmatching recognition code is output.
NG -- CHECK DOOR CONTROL RECEIVER (OUTPUT)
OK -- REPLACE DOOR CONTROL TRANSMITTER
9. REPLACE DOOR CONTROL RECEIVER
(a) After replacing the door control receiver, check that the doors can be locked and unlocked by using the transmitter LOCK/UNLOCK switch.
OK:
Doors can be locked and unlocked with transmitter.
NG -- REPLACE INSTRUMENT PANEL JUNCTION BLOCK ASSEMBLY (MULTIPLEX NETWORK BODY ECU)
OK -- NORMAL
10. CONFIRM INPUT METHOD OF SELF-DIAGNOSTIC MODE
Result:





B -- SWITCH TO SELF-DIAGNOSTIC MODE
A -- Continue to next step.
11. INSPECT UNLOCK WARNING SWITCH ASSEMBLY





(a) Remove the switch.
(b) Measure the resistance of the switch.
Standard resistance:





NG -- REPLACE UNLOCK WARNING SWITCH ASSEMBLY
OK -- Continue to next step.
12. CHECK WIRE HARNESS (UNLOCK WARNING SWITCH - MPX BODY ECU AND BODY GROUND)





(a) Disconnect the U1 switch connector.
(b) Disconnect the B6 ECU connector.
(c) Measure the resistance of the wire harness side connectors.
Standard resistance:





NG -- REPAIR OR REPLACE HARNESS AND CONNECTOR
OK -- Continue to next step.
13. CHECK WIRE HARNESS (DOOR CONTROL RECEIVER - BATTERY AND BODY GROUND)





(a) Disconnect the D4 receiver connector.
(b) Measure the voltage and resistance of the wire harness side connector.
Standard:





NG -- REPAIR OR REPLACE HARNESS AND CONNECTOR
OK -- Continue to next step.
14. CHECK DOOR CONTROL RECEIVER (OUTPUT)





(a) Measure the voltage of the connector.
Standard voltage:





NG -- REPLACE DOOR CONTROL RECEIVER
OK -- Continue to next step.
15. CHECK WIRE HARNESS (DOOR CONTROL RECEIVER - MPX BODY ECU)





(a) Disconnect the D4 receiver connector.
(b) Disconnect the B8 ECU connector.
(c) Measure the resistance of the wire harness side connectors.
Standard resistance:





NG -- REPAIR OR REPLACE HARNESS AND CONNECTOR
OK -- Continue to next step.
16. CHECK WIRELESS DOOR LOCK CONTROL FUNCTIONS
Result:





C -- REPLACE INSTRUMENT PANEL JUNCTION BLOCK ASSEMBLY (MULTIPLEX NETWORK BODY ECU)
B -- INSPECT WIRELESS DOOR LOCK BUZZER
A -- Continue to next step.
17. CHECK HAZARD WARNING LIGHTS
(a) Check that the hazard warning lights blink when the hazard warning signal switch is pressed.
OK:
Hazard warning lights blink.
NG -- GO TO LIGHTING SYSTEM
OK -- REPLACE INSTRUMENT PANEL JUNCTION BLOCK ASSEMBLY (MULTIPLEX NETWORK BODY ECU)
18. INSPECT WIRELESS DOOR LOCK BUZZER





(a) Measure the resistance between terminals 1 and 2 of the buzzer.
Standard resistance:
Approximately 1 kOhms

- The buzzer circuit is built into the multiplex network body ECU, not into the buzzer itself.
- When battery voltage is directly applied to the buzzer, the buzzer does not sound.

NG -- REPLACE WIRELESS DOOR LOCK BUZZER
OK -- Continue to next step.
19. CHECK WIRE HARNESS (WIRELESS DOOR LOCK BUZZER - MPX BODY ECU AND BODY GROUND)





(a) Disconnect the K1 buzzer connector.
(b) Disconnect the B9 ECU connector.
(c) Measure the resistance of the wire harness side connectors.
Standard resistance:





NG -- REPAIR OR REPLACE HARNESS AND CONNECTOR
OK -- REPLACE INSTRUMENT PANEL JUNCTION BLOCK ASSEMBLY (MULTIPLEX NETWORK BODY ECU)