Operation CHARM: Car repair manuals for everyone.
Manuals through 2025 now available!

Our trusted friends have launched a new website named LEMON, which has newer manuals. It also contains all the CHARM manuals.

LEMON is the spiritual successor to CHARM, I recommend you try it!

Link: lemon-manuals.la or lemon-manuals.org.ua

(Some people have issue connecting. LEMON is investigating. For now, use Firefox or change your DNS server)

Or, hide this message: temporarily or permanently

Malfunction Indicator Lamp: Testing and Inspection








2TR-FE ENGINE CONTROL SYSTEM: SFI SYSTEM: MIL Circuit

MIL Circuit

DESCRIPTION

The MIL (Malfunction Indicator Lamp) is used to indicate vehicle malfunction detections by the ECM.
By turning the ignition switch to ON, power is supplied to the MIL circuit, and the ECM provides the circuit ground which illuminates the MIL.
The MIL operation can be checked visually: When the ignition switch is first turned to ON, the MIL should be illuminated and should then turn OFF. If the MIL remains illuminated or is not illuminated, conduct the following troubleshooting procedure using the Techstream.

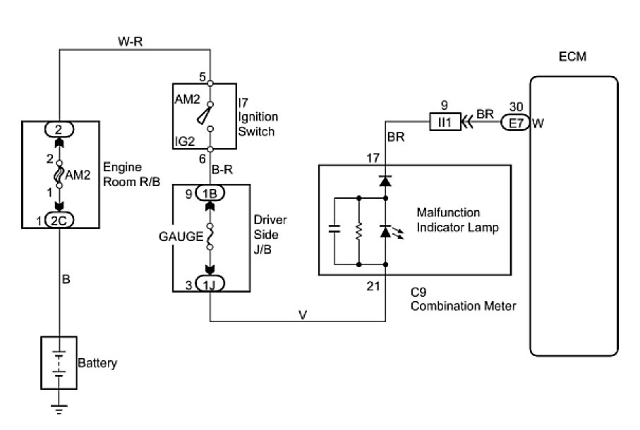
WIRING DIAGRAM





INSPECTION PROCEDURE

PROCEDURE

1. CHECK THAT MIL IS ILLUMINATED
(a) Perform troubleshooting in accordance with the chart below.
Result:





B -- CHECK THAT MIL IS ILLUMINATED
A -- Continue to next step.
2. CHECK WHETHER MIL TURNS OFF
(a) Connect the Techstream to the DLC3.
(b) Turn the ignition switch to ON.
(c) Turn the tester ON.
(d) Check whether any DTCs have been stored. Note them down if necessary.
(e) Clear DTCs.
(f) Check if the MIL turns off.
OK:
MIL should turn off.
OK -- REPAIR CIRCUITS INDICATED BY OUTPUT DTCS
NG -- Continue to next step.
3. CHECK HARNESS AND CONNECTOR (CHECK FOR SHORT IN WIRE HARNESS)





(a) Disconnect the ECM connector.
(b) Turn the ignition switch to ON.
(c) Check that the MIL is not illuminated.
OK:
MIL is not illuminated.
(d) Reconnect the ECM connector.
OK -- REPLACE ECM
NG -- CHECK AND REPLACE HARNESS AND CONNECTOR
4. CHECK THAT MIL IS ILLUMINATED
(a) Check if the MIL is illuminated when the ignition switch is turned to ON.
OK:
MIL should be illuminated.
OK -- SYSTEM OK
NG -- Continue to next step.
5. CHECK THAT ENGINE STARTS
(a) Turn the ignition switch to ON
(b) Start the engine.
Result:





HINT: *: The Techstream cannot communicate with the ECM.

B -- GO TO VC OUTPUT CIRCUIT
A -- Continue to next step.
6. INSPECT COMBINATION METER ASSEMBLY (MIL CIRCUIT)
(a) See the combination meter troubleshooting procedure (How To Proceed With Troubleshooting).
NG -- REPAIR OR REPLACE BULB OR COMBINATION METER ASSEMBLY
OK -- CHECK AND REPLACE HARNESS AND CONNECTOR (COMBINATION METER - ECM)