Operation CHARM: Car repair manuals for everyone.
Manuals through 2025 now available!

Our trusted friends have launched a new website named LEMON, which has newer manuals. It also contains all the CHARM manuals.

LEMON is the spiritual successor to CHARM, I recommend you try it!

Link: lemon-manuals.la or lemon-manuals.org.ua

(Some people have issue connecting. LEMON is investigating. For now, use Firefox or change your DNS server)

Or, hide this message: temporarily or permanently

Heating and Air Conditioning: Service and Repair









AIR CONDITIONING: REFRIGERANT: REPLACEMENT

REPLACEMENT
NOTICE: When recharging refrigerant, collect together all the refrigerant remaining in the cycle, then recharge and seal the refrigerant as described below. (Do not overcharge.)

1. DISCHARGE REFRIGERANT FROM REFRIGERATION SYSTEM
(a) Start up the engine.
(b) Switch A/C ON.
(c) Turn the blower switch to ON.
(d) Operate the cooler compressor with an engine speed of approximately 1,000 rpm for 5 to 6 minutes to circulate the refrigerant and collect the remaining compressor oil from each component, in the cooler compressor.
(e) Stop the engine.






(f) Remove the caps from the service valves on the refrigerant line.
(g) Connect the refrigerant recovery unit.
(h) Recover the refrigerant from the air conditioning system using a refrigerant recovery unit.
NOTICE: Use the refrigerant recovery unit in accordance with the manufacturer's instruction manual.

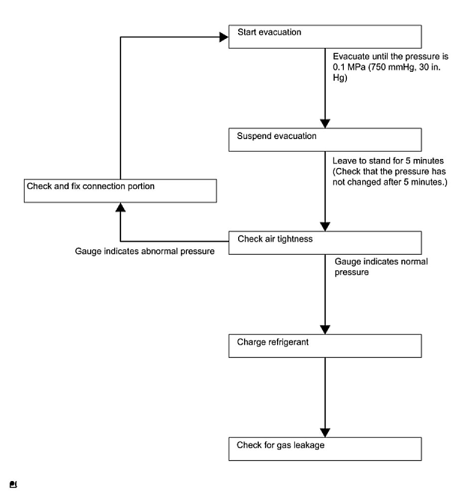
2. CHARGE REFRIGERANT





NOTICE: Charge refrigerant in accordance with equipment manual.

(a) Perform vacuum purging using a vacuum pump.
(b) Charge refrigerant HFC-134a (R134a).
SST: 09985-20010
09985-02010
09985-02050
09985-02060
09985-02070
09985-02080
09985-02090
09985-02110
09985-02130
09985-02140
09985-02150
Standard:
330 to 390g (11.64 to 13.76oz.)
NOTICE: Do not start the engine before charging it with refrigerant as the cooler compressor doesn't work properly without sufficient refrigerant. This could cause the compressor to overheat.
HINT: The relationship between refrigerant charge amount and pressure is as follows.





- High Charge Range:
If refrigerant is overcharged, pressure rises on the high-pressure side. High-pressure cut off frequently occurs. This causes insufficient cooling performance and also insufficient compressor lubrication.
- Low Charge Range:
Shortage of refrigerant causes insufficient cooling performance and low circulation of refrigerant oil, which shortens compressor life. Operation with insufficient coolant raises refrigerant temperature and causes heat deterioration of rubber seals and hoses. Cracking and thus refrigerant leakage may occur.
(1) Install the caps onto the service valves on the refrigerant line.
3. WARM UP ENGINE
NOTICE: Warm up the engine at less than 2,000 rpm for 1 minute or more after charging it with refrigerant.

4. CHECK FOR REFRIGERANT LEAKAGE
(a) After recharging the refrigerant gas, check for refrigerant gas leakage using a halogen leak detector.
(b) Perform the operation as follows:
- Stop the engine.
- Secure good ventilation (the halogen leak detector may react to volatile gases other than refrigerant, such as evaporated gasoline or exhaust gas).
- Repeat the test 2 or 3 times.
- Make sure that some refrigerant remains in the refrigeration system.
When compressor is off: approximately 392 to 588 kPa (4 to 6 kgf*cm2, 57 to 85 psi)
HINT: It is impossible for the above pressure to be maintained if there is leakage.





(c) Using the halogen leak detector, check the refrigerant line, especially the connection points, for leakage.






(d) Bring the halogen leak detector close to the drain hose before performing the test.
HINT:
- After the blower motor has stopped, leave the cooling unit for at least 15 minutes.
- Place the halogen leak detector sensor under the drain hose.
- When bringing the halogen leak detector close to the drain hose, make sure that the halogen leak detector does not react to the volatile gases.
If such a reaction is unavoidable, the vehicle must be lifted up.
(e) If a gas leak is not detected from the drain hose, remove the blower motor from the cooling unit. Insert the halogen leak detector sensor into the unit and perform the test.
(f) Disconnect the pressure switch connector and leave it for approximately 20 minutes. Bring the halogen leak detector close to the pressure switch and perform the test.