Operation CHARM: Car repair manuals for everyone.
Manuals through 2025 now available!

Our trusted friends have launched a new website named LEMON, which has newer manuals. It also contains all the CHARM manuals.

LEMON is the spiritual successor to CHARM, I recommend you try it!

Link: lemon-manuals.la or lemon-manuals.org.ua

(Some people have issue connecting. LEMON is investigating. For now, use Firefox or change your DNS server)

Or, hide this message: temporarily or permanently

Component Tests and General Diagnostics








2UZ-FE ENGINE CONTROL SYSTEM: SFI SYSTEM: ECM Power Source Circuit

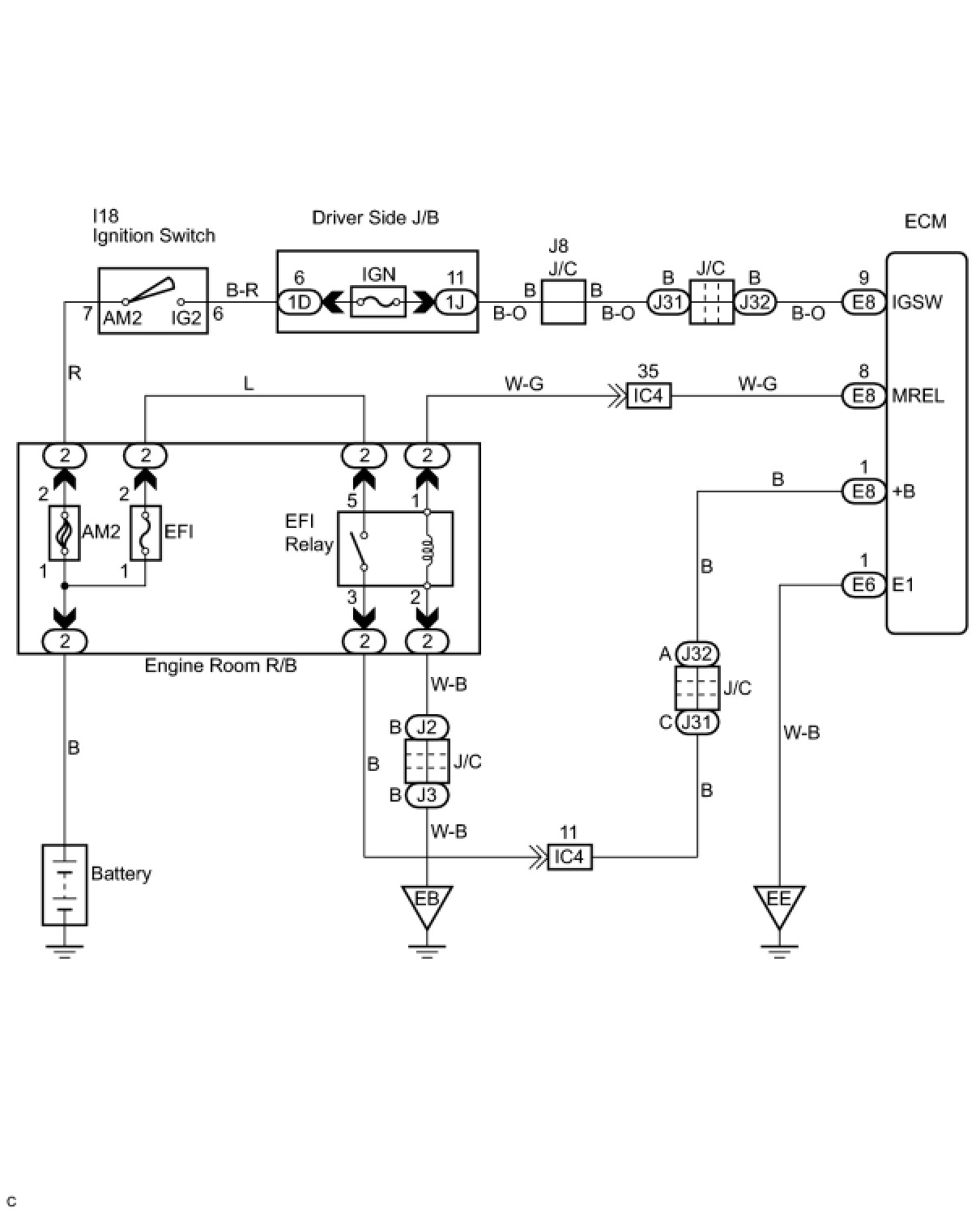
ECM Power Source Circuit

DESCRIPTION

When the ignition switch is turned ON, the positive battery voltage is applied to terminal IGSW of the ECM and the EFI relay control circuit in the ECM sends a signal to terminal MREL of the ECM switching on the EFI relay.
This signal causes current to flow to the coil, closing the contacts of the EFI relay and supplying power to terminal +B of the ECM.
If the ignition switch is turned OFF, the ECM holds the EFI relay for a maximum of 2 seconds to allow for the initial setting of the throttle valve.

WIRING DIAGRAM





INSPECTION PROCEDURE

PROCEDURE

1. CHECK ECM (+B VOLTAGE)




(a) Turn the ignition switch ON.
(b) Measure the voltage of the ECM connectors.
Standard voltage:





OK -- PROCEED TO NEXT CIRCUIT INSPECTION SHOWN IN PROBLEM SYMPTOMS TABLE

NG -- Continue to next step.

2. CHECK HARNESS AND CONNECTOR (ECM - BODY GROUND)




(a) Disconnect the E6 ECM connector.
(b) Measure the resistance of the wire harness side connector.
Standard resistance:





NG -- REPAIR OR REPLACE HARNESS OR CONNECTOR
OK -- Continue to next step.

3. CHECK ECM (IGSW VOLTAGE)




(a) Turn the ignition switch ON.
(b) Measure the voltage of the ECM connectors.
Standard voltage:





OK -- CHECK ECM (MREL VOLTAGE)

NG -- Continue to next step.

4. INSPECT FUSE (IGN)




(a) Remove the IGN fuse from the instrument panel junction block RH.
(b) Measure the resistance of the IGN fuse.
Standard resistance:
Below 1 Ohms

NG -- REPLACE FUSE
OK -- Continue to next step.

5. INSPECT IGNITION SWITCH ASSEMBLY




(a) Remove the lower finish panel.
(b) Disconnect the I18 ignition switch connector.
(c) Measure the resistance of the ignition switch.
Standard resistance:





(d) Reconnect the ignition switch connector.

NG -- REPLACE IGNITION SWITCH ASSEMBLY
OK -- REPAIR OR REPLACE HARNESS OR CONNECTOR (BATTERY - IGNITION SWITCH, IGNITION SWITCH - ECM)
6. CHECK ECM (MREL VOLTAGE)




(a) Turn the ignition switch ON.
(b) Measure the voltage of the ECM connectors.
Standard voltage:





NG -- REPLACE ECM
OK -- Continue to next step.

7. INSPECT FUSE (EFI)




(a) Remove the EFI fuse from the engine room junction block.
(b) Measure the resistance of the EFI fuse.
Standard resistance:
Below 1 Ohms

NG -- REPLACE FUSE
OK -- Continue to next step.

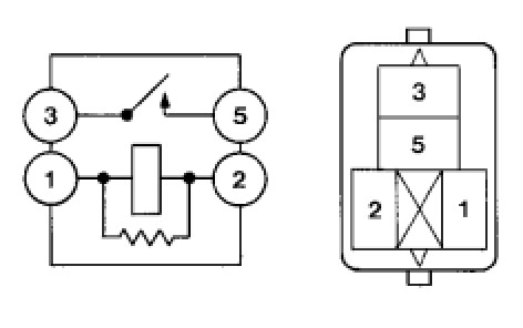
8. INSPECT EFI RELAY (Marking: EFI)




(a) Remove the EFI relay from the engine room junction block.
(b) Measure the resistance of the EFI relay.
Standard resistance:





(c) Reinstall EFI relay.

NG -- REPLACE EFI RELAY
OK -- Continue to next step.

9. CHECK HARNESS AND CONNECTOR (ECM - BODY GROUND)




(a) Disconnect the E8 ECM connector.
(b) Measure the resistance between the wire harness side connector and body ground.
Standard resistance:





(c) Reconnect the ECM connector.
OK -- REPAIR OR REPLACE HARNESS OR CONNECTOR

NG -- CHECK FOR INTERMITTENT PROBLEMS